全文发布丨外贸行业进口关税合规报告(2026)
创始人
2026-01-23 19:43:19
0

前 言

当前,全球贸易格局与规则体系正处于持续变化之中。国内经济高质量发展对进口贸易的优化升级提出了新要求,关税领域的立法、政策与监管实践也随之进行着一系列重要调整。2024年,《关税法》正式施行,标志着我国关税制度完成了从行政法规到国家法律层面的转变。与此同时,海南自由贸易港全岛封关运作进入实质阶段,跨境贸易新业态监管环境不断完善,“智慧海关”建设持续推进,多部门联合执法机制趋于常态化。这些变化在为企业带来新的市场机遇与通关便利的同时,也提高了海关监管的整体效能与专业深度。

在此背景下,准确理解政策导向、精准把握监管重点、及时识别潜在风险、有效构建应对机制,已成为外贸企业实现稳健经营和可持续发展的关键环节。企业不仅需要关注传统申报环节的准确性,更需从战略层面重视合规体系的建设,以应对可能出现的行政乃至刑事风险。

本报告立足于2025年的关税政策环境与监管趋势,旨在为外贸企业及相关从业人员提供一份合规实务参考。报告首先梳理进口贸易宏观数据与关税征管最新动态,以揭示整体背景;其次,重点解读《关税法》核心条款、年度关税调整方案及海南封关等重大政策,明确合规依据;再次,结合典型案例,剖析价格、归类、原产地、加工贸易及跨境电商等高发风险场景及对应的法律责任;最后,分别从行政争议解决与刑事风险应对两个维度,阐述事前预防、事中响应与事后救济的合规制度。我们希望,本报告能够协助企业更清晰地把握当前关税合规的要求与边界,将外部监管压力转化为内部管理提升的动力,从而在复杂多变的环境中有效管控风险,保障业务行稳致远。

目录

一、进口贸易概览及关税征管动态

二、进口关税政策法规解读

三、进口关税风险高发场景与典型案例剖析

四、进口关税行政及刑事法律责任

五、进口关税行政风险应对策略

六、进口关税刑事风险应对策略

➩ 长按识别以下二维码,下载最新华税《外贸行业进口关税合规报告(2026)》pdf电子版

https://www.huashui.com/zh-hans/publication/detail/90.html (二维码自动识别)

相关内容

原创 ...
而美国法院的裁决,直接点名特朗普使用的《国际紧急经济权力法》(IE...
2026-01-23 21:31:59
富国基金管理有限公司关于旗...
为了保障基金平稳运作,保护持有人利益,根据上海证券交易所《关于20...
2026-01-23 21:29:55
十年期日债收益率创31年来...
智通财经APP获悉,由于对日本政府财政状况的担忧,基准十年期日本国...
2026-01-23 21:29:16
债市收盘| 终于反弹,30...
转自:财联社 财联社12月9日讯(编辑 杨斌)今日,债市实现反弹,...
2026-01-23 21:29:07
中国宣布不发稳定币,区块链...
“中国永远不会在内地发行稳定币——但这恰恰是区块链行业最好的消息。...
2026-01-23 21:27:12
原创 ...
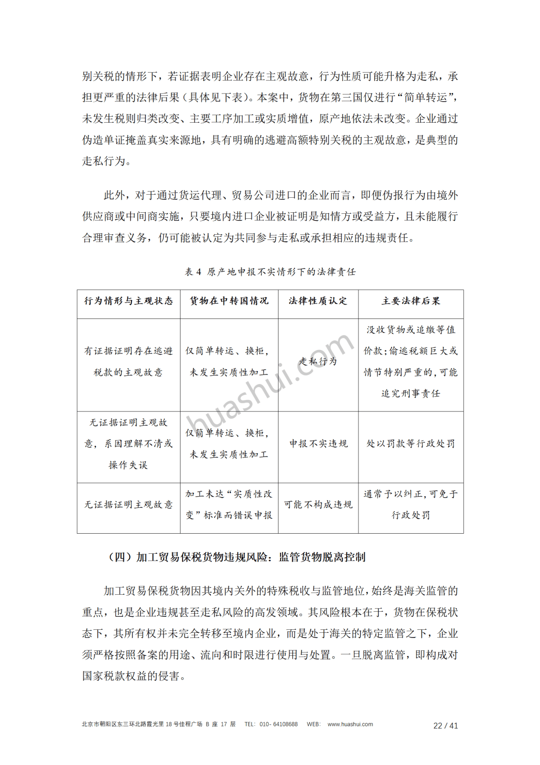
过去几天,英国空军基地的军事活动引起了广泛关注。从1月3日至4日,...
2026-01-23 21:25:00

热门资讯

富国基金管理有限公司关于旗下部... 为了保障基金平稳运作,保护持有人利益,根据上海证券交易所《关于2025年岁末沪港通下港股通交易日安排...
十年期日债收益率创31年来最大... 智通财经APP获悉,由于对日本政府财政状况的担忧,基准十年期日本国债收益率周二上升逾2个基点,至2....
债市收盘| 终于反弹,30年国... 转自:财联社 财联社12月9日讯(编辑 杨斌)今日,债市实现反弹,连续上行多日的30年国债收益率下行...
“数”说2025年农业农村经济... 来源|中国乡村振兴 监审|段晓康 责编|冯晓君
原创 中... 一提到古代社会,我们脑海中浮现的往往是那些在历史剧和小说中描绘的盛世景象——高耸的楼阁、雕龙画凤的门...
中航畅宏:白银超越英伟达升至全... 周三,今年势不行当的白银期货价格再次大涨,连续霸占90-93共四个整数关口。过去五年间,白银价格稳步...
全指现金流ETF基金(5638... 来源:新浪基金∞工作室 12月31日,博时中证全指自由现金流ETF(563830)收盘涨0.24%,...
突发,金价暴跌! 北京时间11月18日 国际金银价格开盘后跳水 伦敦现货黄金 盘中失守4030美元/盎司 截至发稿 纽...