行业费率改革持续深化 基金公司密集宣布降费
近日,基金公司又密集宣布降费。
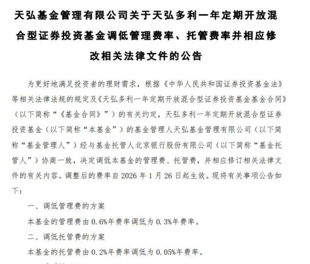
23日,天弘基金发布公告称,决定调低天弘多利一年定期开放混合型证券投资基金管理费、托管费,管理费由0.6%年费率调低为0.3%年费率,托管费由0.2%年费率调低为0.05%年费率。调整后的费率自2026年1月26日起生效。

截图自天弘基金公告。
在此之前,天弘基金已于2026年1月21日起将天弘宁弘六个月持有期混合型证券投资基金的管理费、托管费的年费率分别由0.7%、0.15%调降至0.3%、0.05%。
另外,华夏基金和海富通基金日前亦发布公告,宣布降低费率。
其中,华夏基金自2026年1月22日起,调低金融科技ETF华夏(516100)的管理费率、托管费率,其中管理费率将由0.50%下调至0.15%(年费率),托管费率由0.10%下调至0.05%(年费率),与联接基金一致。

截图自华夏基金财富家公众号。
海富通基金自2026年1月21日起对旗下海富通瑞祥一年定期开放债券型证券投资基金管理费年费率从0.5%下调至0.4%。
中加基金、工银瑞信基金、华泰保兴基金、广发基金等也于近期发布旗下基金降费公告。
2023年7月,证监会印发《公募基金行业费率改革工作方案》,正式启动公募基金行业费率改革工作,按照“管理费用—交易费用—销售费用”的实施路径,稳妥有序降低行业综合费率水平。随着今年1月1日《公开募集证券投资基金销售费用管理规定》正式实施,我国公募基金行业费率改革平稳落地。
此外,2025年5月,证监会发布的《推动公募基金高质量发展行动方案》中也提到,优化基金运营模式,建立与基金业绩表现挂钩的浮动管理费收取机制。
政策指挥棒下,不断有基金公司加入降费行列。
同花顺数据显示,截至1月24日,年管理费率在0.15%及以下的基金数量近1200只;年托管费率在0.05%及以下的基金数量已有2400余只。
上海证券研报指出,改革前,基金行业在发展中享受了规模扩张带来的高利润,形成了“高规模、高费率、高利润”的路径依赖,这种利益分配格局在一定程度上偏离了“以投资者利益为中心”的行业基本原则。随着行业走向成熟,市场已经具备通过规模效应反哺投资者的财务条件。
浙商证券研报称,未来,随着费率改革的进一步深化与市场环境的变化,公募行业的发展将更依赖“质量提升”,围绕为投资者创造价值核心,在产品创新、投研深耕、客户服务上持续发力。(完)