“你好,想了解黄金吗?”凌晨两点,翟莉(化名)的手机突然收到这样一条消息。对方称,只花2000元,就可以锁定100g的黄金实物。而这只是“黄金赌场”的冰山一角。
今年以来,黄金价格经历剧烈波动,也掀起公众投资黄金的热情。近日,有投资者向中国新闻网《民生调查局》记者反映,金价震荡下,一些黄金私盘兑付困难,部分公司被指涉嫌构成开设赌场罪,投资者可能无意间陷入黄金私盘赌局。
01
最低1500元可锁定100g黄金
“我最近在社交平台讨论了两句金价,结果没过多久,突然有陌生人私聊我,问我是否对短线黄金感兴趣。”翟莉告诉记者,自己出于好奇,加了对方的微信询问具体情况。
“对方告诉我,2万元就可以锁定1公斤的黄金板料,最低100g起订,只用花2000元。我可以买涨也可以买跌,能随时随地结算。”
根据翟莉描述,这种线上的“非实物黄金交易”,只需支付小额定金,就能锁定价值40倍的黄金板料。如果未来金价上涨,购买者可凭锁定的低价补款提料,或结算差价获利。
记者以投资者的身份,联系了多家声称可以高杠杆买卖黄金的商家。这些商家预定黄金的价格不一,最低仅1500元就可以预订100g黄金,杠杆高达60多倍。在注册账户后,记者被拉入“专属对接群”中,群中包括业务员、财务、客服、公司老板等多位公司成员,有业务员不断催促记者进行交易。

某“料商”的线上预定价交易平台。
记者注意到,在咨询相关业务时,很多商家强调短线快进快出方便获利,但少有人主动介绍其中的风险。在记者再三追问交易细则后,才有商家解释称,合同中有强制平仓的规定。倘若未来金价下跌,导致定金在弥补货物价差后不足货物锁定价的10%或20%时,会被强制平仓,扣除90%或80%的定金比例。
然而除强制平仓外,更多人面临的是无法提现或提料的困境。
吴尧(化名)向记者表示,自己被其他人推荐在某黄金“料商”的APP上进行此类黄金交易,目前商家以资金困难为由,拖欠自己9万多元。“10月17日刚买入,10月20日就无法提现或提料了。有相同的受害者联系过我,金额有的是百万元起步。”
记者发现,这些商家交易多在商家自有网站上,风险难以把控。但即便如此,仍有不少网友在社交平台表示,自己被引流加入了这种高杠杆短线黄金的交流群,群内经常有人分享自己获利的经历。
“那种交流群,绝大多数的成员都是托。”有商家向记者坦言。
02
背后是非实物黄金高杠杆对赌
就在10月,深圳市黄金珠宝首饰行业协会发布行业警示函称,三家黄金珠宝公司以经营黄金为名,实际通过线上平台开展“非实物黄金对赌”业务,诱导客户进行高杠杆的“买涨买跌”对赌交易,其行为已涉嫌构成开设赌场罪。目前,相关公司负责人及骨干成员已被依法采取刑事强制措施,涉案人员将面临严重的法律后果。值得注意的是,协会并未透露涉事公司具体是哪三家。
散户眼中的“黄金投资”,为何会变成“涉嫌构成开设赌场罪”?
北京恒都律师事务所律师高广童向记者表示,这种交易在法律定性上发生质变的关键在于是否通过封闭的私盘与客户进行“对赌”。
她指出,正常“风险对冲”是通过实物黄金或合法衍生品(如期货、期权)规避价格波动,属于合法商业行为;而“非实物黄金对赌”本质是以黄金价格涨跌为赌注的零和博弈。
高广童认为,认定涉嫌开设赌场罪的核心是“料商”或伪“料商”搭建的线上平台没有将客户的订单真正接入合法的交易市场,而是平台本身作为客户的交易对手方。当客户买涨,平台就处于卖空位置;客户亏损的保证金直接转化为平台的利润。这种客户亏盈均由平台内部消化且缺乏真实实物交割意图的模式,本质上是利用黄金价格作为开奖依据,与客户进行押注。

某黄金“料商”线上平台的《贵金属预定销售回购协议书》。
此外,高广童还指出,记者出示的某“料商”的《贵金属预定销售回购协议书》中存在多处陷阱。
例如,其中的“保证金锁价”和“保证金管理”条款规定,“在订单履行期间内,履约保证金的结余随着乙方订单货值与黄金交易价格之间的差异实时变动和更新。乙方需保持履约保证金比例不低于50%……当履约保证金比例低于20%……视为乙方违约,甲方有权终结订单,收保证金……。”
“这是典型的期货保证金交易机制,缴纳一定比例的资金作为履约担保,当亏损达到一定程度(保证金低于维持比例)时,强制平仓结算。这正是期货交易的核心风控机制。同时,该条款削弱了实物交割属性,其设计目的是在价格不利于‘料商’时避免实物交割。”高广童说。
此外,条款也体现了对赌特征。在私盘对赌中,平台或“料商”是投资者的交易对手方。强制平仓并高比例扣除定金,是“料商”作为“庄家”确保自身盈利、控制风险的手段,这与赌场庄家的盈利模式高度相似。
她表示,这些规定是司法认定中的关键证据之一,会极大增加被认定为非法期货或开设赌场的可能性。
03
上游“料商”跑路几乎没有代价?
在调查中,不少商家向记者强调,其公司拥有线下实体店铺,并出示了营业执照。记者注意到,这些公司绝大部分来自深圳罗湖区的水贝黄金交易市场,多成立于今年4—6月,经营时间不足半年。

深圳市水贝黄金交易中心。 左雨晴 摄
持有营业执照看似给投资者吃下了“定心丸”,然而在多年从事黄金买卖的水贝商家眼里,这些店铺一旦跑路,几乎不用付出任何代价。
现实中,“预定价交易”是水贝商家对冲风险的一个重要方式。
“十几年前我来水贝做生意时,这种预定价交易就有了。因为水贝黄金普遍利润极低,如果金价波动剧烈,净利润甚至完全无法覆盖金价的波动。为了控制风险,我们都会在卖出一定数量的商品后去跟“料商”定价再提料,尽量减少因时间变动而产生价格波动更大的风险。”
在水贝从事黄金生意的李蔚(化名)告诉记者,自己选择了有实力托底且有身份背书的“料商”进行交易,但依然栽了跟头。
今年7月,李蔚开始在一家名为“铂潮汇”的水贝“料商”预定黄金。9月上中旬,金价一直上涨,铂潮汇以风险控制为由,陆续缩减客户可下单量。但未结算订单的客户,未收到任何关于风险把控需要结算订单的建议和通知。在10月国庆假期结束后,有客户发现,铂潮汇已无法兑付黄金或提现。

铂潮汇现场柜台已被清空。 受访者供图
“我们报了警,派出所要求其老板到场协商,但他坚持只还本金,价差部分只肯付两到三成。”李蔚无法接受这一结果,由于自己已向下游客户交付黄金实物,因此铂潮汇只还本金将导致巨额亏损。“一些人亏损甚至高达百万元。”
李蔚此前选择信任这家店,也考虑到了其兑付能力。“公司大门口写的是金浪珠宝,它的铂金展厅里有铂潮汇的招牌。”他告诉记者,铂潮汇的实控人正是金浪珠宝的老板,铂潮汇出入库单地址与金浪珠宝登记地址一致,协商也是由其出面。此外,虽然金浪珠宝主要经营铂金现货,业务不涉及黄金对冲,但其柜台上百公斤的铂金现货,也是在为铂潮汇做背书。
但在出现兑付困难后,这些保证失效了。李蔚告诉记者,由于铂潮汇声称并没有“跑路”,只是兑付困难,因此报案后警方仍在协调中,迟迟没有立案。“他们就一直耗着,‘暴雷’没有任何代价。”
对此,记者拨打了金浪珠宝实控人谢建新的电话,对方称“没有这回事。”随即挂断了电话。
国家企业信用信息公示系统显示,目前,铂潮汇和金浪珠宝均已发布解散公示,正在进行债权人公告。
“水贝做类似生意的商家很多,现在跑路的多得数不清。”有水贝商家告诉记者,大家已丧失了对上游“料商”的信任。“以前大家互相信任,交易也比较随便;现在大家都很谨慎,一手交钱,一手交料。”
04
普通人如何避免陷入“黄金赌局”?
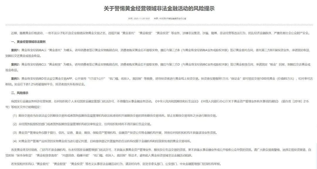
11月24日,深圳市防范和打击非法金融活动专责小组办公室发布《关于警惕黄金经营领域非法金融活动的风险提示》指出,各类黄金珠宝经销商、门店均不是金融机构,也未经国家金融管理部门依法许可,不具备从事黄金资产管理业务、期货及衍生品交易的资质,更不具备从事金融业务或公开吸收公众存款的资质。请广大群众提高警惕,选择正规投资渠道,自觉抵制“保本保收益”“黄金租赁享高息”“内部消息、稳赚不赔”“低门槛、低投入、高回报”等话术,避免陷入黄金投资领域非法金融活动陷阱。

网页截图。
高广童建议,消费者可从以下四个方面辨别:
一可看资质。比如,通过官网查询交易对手平台是否具备资质(上海黄金交易所或上海期货交易所的会员资格,均可在其官网的会员名录查询),普通黄金销售公司无权开展保证金交易。
二可看杠杆与门槛。正规实物黄金投资通常是全额交易。如果出现“支付少量保证金即可锁定大量黄金”、提供高倍杠杆,且交易系统不是银行或正规交易所系统,风险极高。
三可看资金流向。看资金是否转入私人账户或非监管的第三方支付通道,而非正规的银行存管账户。
四可看交割难度。私盘通常会设置高额的“延期费”(如某“料商”网站提供的《贵金属预定销售回购协议书》约定“20-50元/公斤/天”)或复杂的提货障碍,诱导交易者不提取黄金,仅进行盘面博弈。
采访最后,李蔚告诉记者,现在不少人仍在追讨,却依然拿不回钱。“一些跑路的商家甚至已经开新公司又开始骗人,我们希望不要再有人受骗,也希望行业能够更加规范化发展。”
作者:钟兴真
来源:中国新闻网