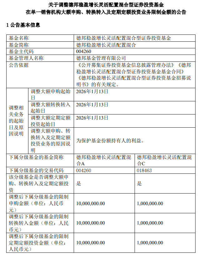
上证报中国证券网讯(记者 聂林浩)1月13日,德邦基金发布公告,对旗下德邦稳盈增长灵活配置混合基金在单一销售机构大额申购等业务的金额进行限制。 公告表示,为保护基金份额持有人的利益,德邦基金决定自2026年1月13日起,对德邦稳盈增长灵活配置混合基金在单一销售机构的大额申购(含转换转入及定期定额投资)业务限额进行调整。调整期间,如单日单个基金账户通过单一销售机构单笔或多笔累计申购(含转换转入及定期定额投资)该基金A类基金份额金额合计超过1000万元、或单日单个基金账户通过单一销售机构单笔或多笔累计申购(含转换转入及定期定额投资)该基金C类基金份额金额合计超过100万元,基金管理人有权拒绝,但基金管理人认为相关申请不会影响基金平稳运作的除外。
上证报中国证券网讯(记者 聂林浩)1月13日,德邦基金发布公告,对旗下德邦稳盈增长灵活配置混合基金在单一销售机构大额申购等业务的金额进行限制。
公告表示,为保护基金份额持有人的利益,德邦基金决定自2026年1月13日起,对德邦稳盈增长灵活配置混合基金在单一销售机构的大额申购(含转换转入及定期定额投资)业务限额进行调整。调整期间,如单日单个基金账户通过单一销售机构单笔或多笔累计申购(含转换转入及定期定额投资)该基金A类基金份额金额合计超过1000万元、或单日单个基金账户通过单一销售机构单笔或多笔累计申购(含转换转入及定期定额投资)该基金C类基金份额金额合计超过100万元,基金管理人有权拒绝,但基金管理人认为相关申请不会影响基金平稳运作的除外。
