首页
区块链
加密货币
金融市场
财经分析
证券融资
登录
注册
首页
加密货币
正文
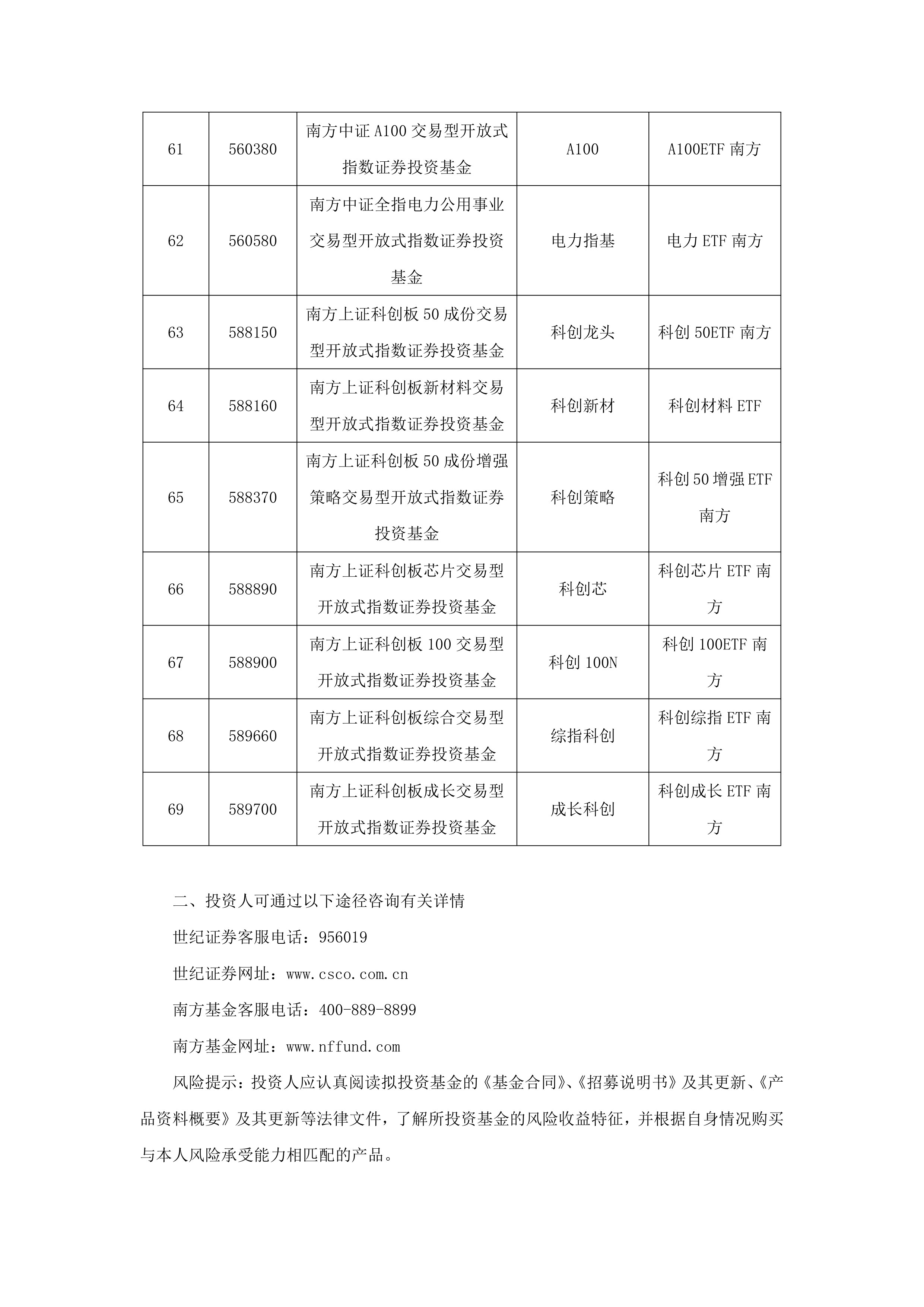
基金-交运ETF南方-南方基金管理股份有限公司旗下部分ETF增加世纪证券为一级交易商的公告
创始人
2026-01-24 11:32:13
0
次
世纪证券
公告
南方
管理
基金
一级
部分
交易商
旗下
上一篇:
原创 决不当美国奴隶,欧洲决定血战到底!特朗普突然改口不动武
下一篇:
原创 35国第一波加入和平委员会,中东巴铁越南最积极,普京也可能支持
相关内容
关于东财景气成长混合型发起...
根据《中华人民共和国证券投资基金法》、《公开募集证券投资基金运作管...
2026-04-14 10:02:52
神驰机电[603109]关...
本版导读 2026-04-14 2026-04-14 ...
2026-04-14 10:02:27
国金证券股份有限公司 关于...
证券代码:600109 证券简称:国金证券 公告编号:临2026-...
2026-04-14 10:01:58
富时中国A50指数期货夜盘...
富时中国A50指数 期货夜盘收涨0.33%,报15178点。
2026-04-14 10:01:06
上期所基本金属期货夜盘收盘...
每经AI快讯,4月14日,上期所基本金属期货夜盘收盘涨跌不一,沪镍...
2026-04-14 10:00:23
价格跌破成本线获支撑 多晶...
证券时报记者 刘俊伶 受市场传闻以及价格跌破成本影响,4月13日,...
2026-04-14 10:00:11
WTI原油期货结算价收涨2...
每经AI快讯,4月14日,WTI原油期货结算价收涨2.6%,上涨2...
2026-04-14 09:59:58
CBOT农产品期货主力合约...
每经AI快讯,当地时间4月13日,芝加哥期货交易所(CBOT)农产...
2026-04-14 09:59:46
紫金黄金国际(02259....
证券之星消息,4月13日南向资金增持34.97万股紫金黄金国际(0...
2026-04-14 09:57:23
热门资讯
价格跌破成本线获支撑 多晶硅期...
证券时报记者 刘俊伶 受市场传闻以及价格跌破成本影响,4月13日,广期所多晶硅期货主力合约封死涨停板...
CBOT农产品期货主力合约收盘...
每经AI快讯,当地时间4月13日,芝加哥期货交易所(CBOT)农产品期货主力合约收盘表现分化,大豆期...
COMEX黄金期货收跌0.43...
每经AI快讯,4月14日,COMEX黄金期货收跌0.43%,报4766.6美元/盎司;COMEX白银...
【ETF动向】4月13日科创1...
证券之星消息,4月13日,科创100ETF博时基金(588030)跌0.07%,成交额4.46亿元。...
中国工商银行申请共识参数调整方...
国家知识产权局信息显示,中国工商银行股份有限公司申请一项名为“共识参数调整方法、装置、设备、介质及程...
基金忠言|富国基金“挖到宝”,...
图片来源:视觉中国 蓝鲸新闻4月13日讯(记者 祁和忠)这是公募基金业的一场双向奔赴,是一个美丽而且...
外交部:关税战没有赢家
澎湃新闻记者 杨文钦 朱郑勇 4月13日,外交部发言人郭嘉昆主持例行记者会。有外媒记者提问,美国总统...
基金分红:红利恒生基金4月21...
证券之星消息,4月13日发布《招商恒生港股通高股息低波动交易型开放式指数证券投资基金2026年度第三...
基金经理投资笔记 | 经济周期...
《基金经理投资笔记》资产配置系列 以配置驭周期,以专业守财富 作者:魏凤春(博士),创金合信基金首席...
中国乡村发展基金会2025年度...
中新网北京4月13日电 中国乡村发展基金会日前发布的2025年度报告显示,全会年度内共接受捐赠款物1...