随着金价历史性冲破5000美元大关,黄金股集体狂飙。
批量涨停
上市公司业绩大涨
26日,黄金股集体大涨,截至午盘,招金黄金、湖南黄金、盛达资源、恒邦股份、四川黄金均涨停,晓程科技涨超16%,中金黄金、山东黄金等大幅跟涨。

来源:Wind
黄金价格在2025年大幅上涨,进入2026年也未停下脚步。今日稍早,现货黄金历史首次突破5000美元大关;盘中最高冲至5093美元,涨幅超2%。

来源:Wind
已经披露2025年业绩预告的黄金企业利润集体大涨。湖南黄金预计,2025年归属于上市公司股东的净利润约12.70亿元~16.08亿元,同比增长50%至90%;招金黄金预计归属于上市公司股东的净利润约1.22亿元~1.82亿元,上年同期为亏损1.27亿元;赤峰黄金预计归属于上市公司股东的净利润为30亿元到32亿元,同比增长70%至81%。
申万宏源分析,短期来看,金价因地缘因素快速走高,该因素缓和后并没有明显回落,反而创新高,反映出短期较强的势头。中长期视角,黄金已逐渐从“避险资产”转型为“全球资产配置核心工具”,央行购金、去美元化、美债信用风险三重逻辑未变,中长期配置价值仍存。
中信建投证券表示,央行购金已成为中长期趋势,需求将持续维持高位。除央行购金外,新兴市场国家私人部门投资需求将持续增加。基于央行购金相似的逻辑,新兴市场国家私人部门在获得对西方国家的贸易顺差后,将会对美债等美元资产的配置部分转向其他类型的投资品,黄金是重要投资类别之一,而随着关税博弈下金融秩序重构和全球金融市场波动,以及美国政府公信力的持续下降,黄金等“代货币”的配置占比将持续抬升。
产业链开启整合
值得注意的是,今日湖南黄金复牌即封板,昨日公司一则公告开启了黄金产业链整合大幕。
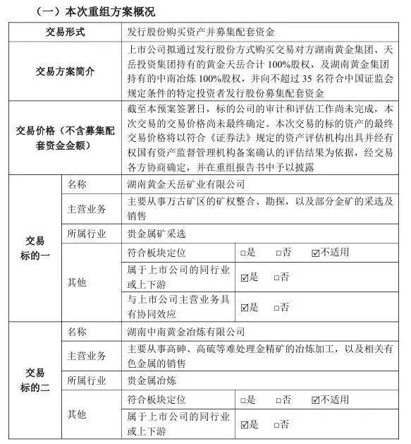
25日,湖南黄金披露,拟通过发行股份方式购买交易对方湖南黄金集团、天岳投资集团持有的湖南黄金天岳矿业有限公司(下称“黄金天岳”)合计100%股权,及湖南黄金集团持有的湖南中南黄金冶炼有限公司(下称“中南冶炼”)100%股权,并向不超过35名符合中国证监会规定条件的特定投资者发行股份募集配套资金。

来源:公告
公告显示,黄金天岳主要从事万古矿区的矿权整合、勘探,以及部分金矿的采选及销售;中南冶炼从事高砷、高硫等难处理金精矿的冶炼加工,以及相关有色金属的销售。
经交易各方协商,本次发行股份购买资产的股份发行价格为17.06元/股。湖南黄金指出,本次交易的交易价格尚未确定,标的资产的最终交易价格将以符合《证券法》规定的资产评估机构出具并经有权国有资产监督管理机构备案确认的评估结果为依据,并经交易双方协商确定。
湖南黄金介绍,当前国际环境复杂严峻,世界格局加速演变,地缘政治博弈持续升级,黄金行业发展面临矿产资源争夺加剧等诸多挑战。在此背景下,黄金作为兼具避险属性与抗通胀功能的核心资产,其战略价值持续凸显,在全球大类资产配置中的核心权重与吸引力显著提升。
本次交易前,上市公司主要负责黄金及锑、钨等有色金属矿山的开采、选矿,金锑钨等有色金属的冶炼及加工,黄金、精锑的深加工及有色金属矿产品的进出口业务等。湖南黄金指出,本次交易的实施,有利于进一步增加公司的黄金资源储量,强化公司对矿产资源自主可控的能力。