今天分享的是:2025年水务行业债券市场回顾:水务行业债券发行延续活跃态势,债券融资创新或将持续深化
报告共计:9页
水务行业债券融资持续活跃 政策助推创新工具加速落地
2025年,我国水务行业在城市化深化与环保标准提升的双重背景下,持续面临管网更新、水厂改造及智慧水务建设等领域的巨大资金需求。与此同时,伴随早期项目进入还款期,“借新还旧”压力日益凸显。在此环境下,债券市场成为支撑行业稳健发展的重要融资渠道,整体呈现出发行活跃、创新深化、区域分化等鲜明特征。
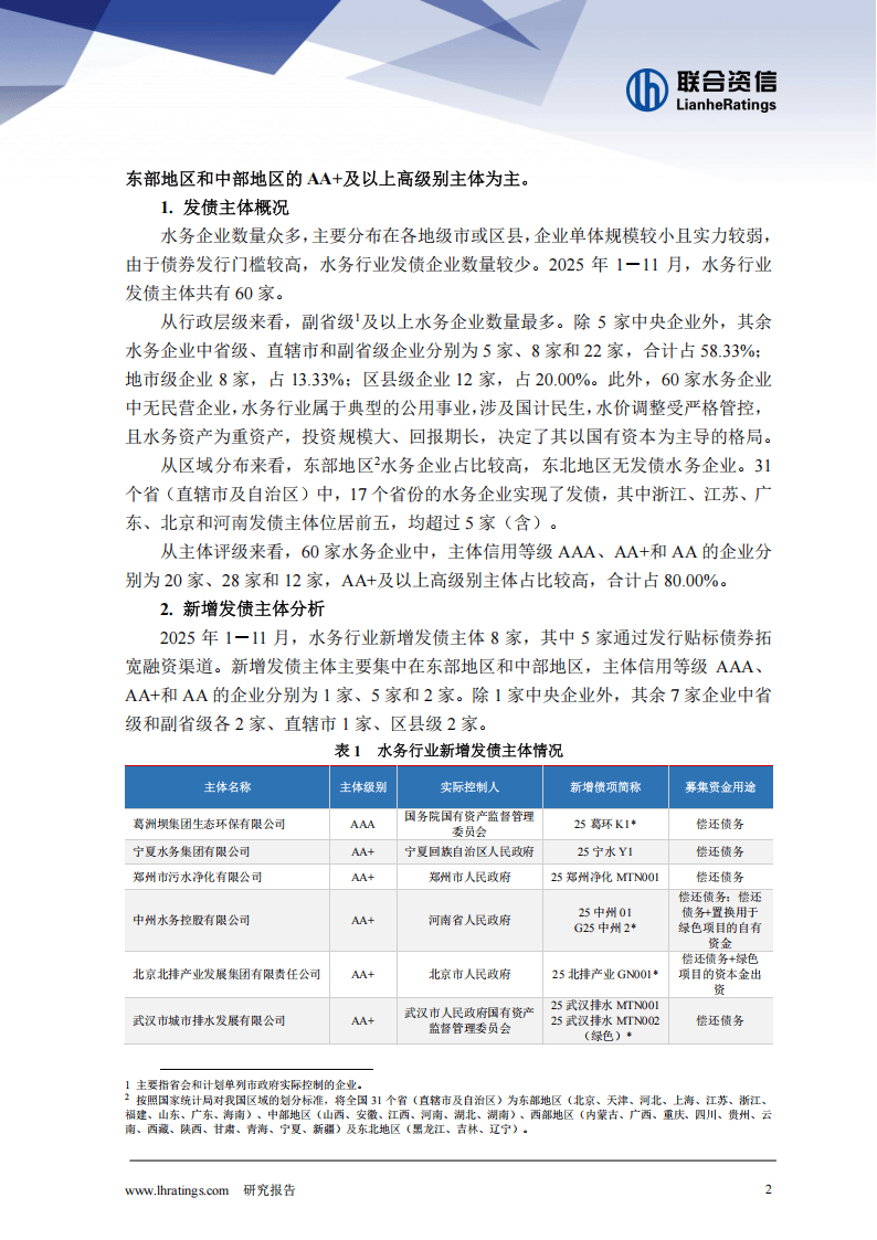
从债券发行整体情况看,行业融资规模保持稳定增长。截至2025年11月底,水务行业存续债券余额超过2600亿元,年内前11个月新发行规模近1100亿元,同比小幅上升。发行主体呈现出显著的高级别、国有化与区域集中特点。发债企业主要集中在行政层级较高的副省级及以上单位,浙江、江苏、广东、北京、河南等地发债主体数量领先。绝大多数发债主体信用评级在AA+及以上,民营企业身影罕见,凸显了行业以国有资本为主导的公用事业属性。
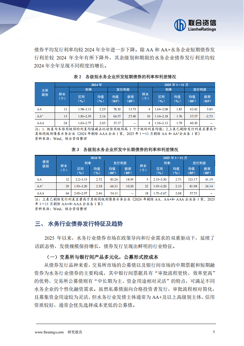
具体到债券发行细节,短期融资券、中期票据和公司债券构成了最主要的融资工具,募集资金绝大多数用于偿还到期债务。公募发行方式占据绝对主导地位,这主要得益于发债主体整体信用资质优良,倾向于选择成本更低的公开市场融资。发行期限明显偏向中长期,3年期及以上债券规模占比超过八成,这与水务设施投资规模大、回收周期长的行业特性紧密相关,旨在优化债务结构,保障长期资金安全。
一个值得关注的现象是债券发行的区域格局变化。东部地区凭借其经济实力与项目收益性,发行规模持续领先,占总量的七成以上。然而,中西部地区发行规模增速显著高于东部,反映出在国家政策支持、地方融资创新及友好市场环境等多重因素推动下,相关区域的水务基建融资需求正得到更有效的满足。东北地区则整体发行规模较小。
2025年水务债券市场的一大亮点在于贴标债券的迅猛发展。以科技创新债和绿色债券为代表的贴标债券发行数量与规模同比大幅增长超过50%。这一方面得益于相关主管部门发布的专项政策引导,统一了标准,提升了效率;另一方面也契合了水务行业向智慧化、绿色化转型的内在需求。企业正积极利用“科创债”驱动技术升级,凭借“绿色债”支持污水处理、节水等环保项目,债券融资创新持续深化。
整体而言,水务行业作为弱周期行业,发展态势平稳,但其重资产、慢回报的特性以及有待完善的价格机制,使其持续依赖长期稳定的外部融资。债券市场,特别是随着各类贴标债券政策的落地与创新工具的丰富,正为水务企业提供愈发多元和适配的融资选择,以应对流动性管理与债务接续的长期挑战。未来,行业债券融资的活跃态势与创新趋势预计将进一步延续。
以下为报告节选内容









报告共计: 9页
中小未来圈,你需要的资料,我这里都有!