在微生物学、生物膜研究、抗菌材料评估及环境微生物监测等领域,快速、准确地区分样品中活菌与死菌的分布与比例,是一项至关重要的核心技术。传统的培养计数法耗时漫长,且无法检测处于活的但非可培养状态的细菌。
荧光染色法,特别是基于细胞膜完整性差异的双色荧光染色法,以其快速、直观、可定量的优势,成为活死鉴别的金标准之一。在众多商业化试剂盒中,NucGreen/EthD-III活死细菌双染试剂盒凭借其优异的性能,被广泛应用于科研与工业检测。
NucGreen/EthD-III试剂盒的检测原理深刻而简洁,其核心在于两种荧光染料对细胞膜通透性的不同。
NucGreen是一种绿色的核酸染料。其分子特性使其能够自由穿透几乎所有细菌(包括革兰氏阳性菌和革兰氏阴性菌)的细胞膜,与细胞内的DNA(脱氧核糖核酸)或RNA(核糖核酸)结合,从而发出明亮的绿色荧光。因此,无论细菌是活的、濒死的还是已经死亡的,只要其核酸未被完全降解,NucGreen都能将其染色。
EthD-III则是一种红色的核酸染料,全称为溴化乙锭同型二聚体-III。与NucGreen相反,EthD-III分子带有较强的正电荷,且结构较大,无法透过完整、健康的细胞膜。然而,当细菌因死亡、凋亡或受到严重损伤时,其细胞膜的通透性会增加,甚至出现破损。此时,EthD-III得以进入细胞内部,与核酸强力结合,并产生比游离状态强30倍以上的红色荧光。

当将这两种染料按优化比例混合使用时,便可在一次染色中实现活菌与死菌的同步可视化与区分:
活菌或膜完整菌:细胞膜完好,EthD-III无法进入,仅NucGreen染色,呈现绿色荧光。
死菌或膜严重受损菌:细胞膜破损,两种染料均可进入。由于EthD-III与DNA的结合亲和力极高,通常会淬灭或大大压倒NucGreen的绿色荧光,最终使细胞呈现红色荧光。
中间状态或染色条件未优化:在某些情况下,如凋亡早期或染色剂浓度不适,可能观察到黄绿色或橙黄色的叠加荧光,提示细胞处于过渡状态或需调整染色条件。

操作流程
NucGreen/EthD-III试剂盒的标准操作流程主要分为样品制备、染色孵育、洗涤检测三个步骤,并可根据终点检测设备(荧光显微镜或流式细胞仪)进行微调。
1、样品准备与前处理
去除培养基:必须彻底移除细菌的原始培养液。因为培养基中的游离核酸、蛋白质等组分可能非特异性地结合染料,产生严重的背景荧光。通用方法是使用0.85%-0.9%的生理盐水(NaCl溶液)对菌体进行离心洗涤(例如,5000-10000 g离心5-10分钟)1-2次。特别注意:不建议使用PBS(磷酸盐缓冲液)或HBSS洗涤,因为其中的磷酸盐离子可能干扰染料与核酸的结合,降低染色效率。
菌悬液制备:用适量生理盐水重悬洗涤后的菌体,并通过分光光度计(如测定OD 670)或将菌液适当稀释,将最终染色体系的细菌浓度调整至约106 - 108 CFU/mL。浓度过高会导致荧光团簇、信号过饱和;过低则视野中细胞太少,统计意义不足。
2、染料工作液配制与染色
配制:按照试剂盒说明,通常将A组分(NucGreen)与B组分(EthD-III)按1:2的体积比混合(例如,1 μL A + 2 μL B),然后加入7-8体积的生理盐水,配制成100×的染色母液。使用前需涡旋振荡混匀。
染色:每100 μL菌悬液中,加入1 μL上述100×染料母液(即终浓度为1×),轻轻吹打或涡旋混匀。
孵育:将混合液在室温下避光孵育15分钟。避光是防止荧光染料在检测前发生光淬灭。时间不宜过长,通常15-30分钟足以完成染色。
3、洗涤与检测
洗涤(可选但推荐):孵育结束后,可再次离心弃去上清,用生理盐水洗涤菌体1-2次,以去除残留在溶液中的游离染料,进一步降低背景。最后用少量生理盐水重悬菌体。
上机检测:
荧光显微镜:取5-10 μL染色后的菌悬液滴于载玻片,盖上盖玻片,尽快观察。NucGreen的激发/发射峰约为503/530 nm,可使用标准的FITC滤光片组观察;EthD-III的激发/发射峰约为530/620 nm,可使用Texas Red、Cy3或PE通道滤光片组观察。建议先分别拍摄单通道图像(绿、红),再合成叠加图(Merge),以便清晰区分。
流式细胞仪:将染色、洗涤后的菌悬液用适当的缓冲液(如PBS或生理盐水)稀释至合适体积,上机分析。在流式细胞仪上,NucGreen的绿色荧光通常在FITC通道检测,而EthD-III的红色荧光可在PE(藻红蛋白)或PE-Texas Red通道检测。为准确设门,建议同时准备仅用NucGreen染色的死菌样品(阳性对照)和仅用EthD-III染色的死菌样品(单染对照)。

关键注意事项:
1、对于从未染过的新菌株,建议进行染料浓度梯度和孵育时间优化,以找到信噪比最高、死/活区分最明显的条件。
2、从染色开始到观察结束,应尽量避光。
3、理想情况下,应设置已知比例的活/死细菌混合样品(例如用70%异丙醇处理制备死菌)作为对照,以验证染色体系的有效性。
4、合并图像时,应尽量调整绿色和红色通道的亮度使其平衡,以更真实地反映比例。
应用场景
案例一:评估抗菌材料或疗法的效力
在开发新型抗菌剂、抗菌涂层或物理疗法(如光热、光动力疗法)时,需要直观证明其杀菌效果而非仅仅抑制生长。
在聚多巴胺包被的磁性纳米平台用于根管治疗的研究中,NucGreen/EthD-III活死细菌双染被用于评估载药纳米粒子在磁场引导下对粪肠球菌生物膜的清除效果,显示磁场引导组生物膜几乎全部变为红色,死菌比例远高于无磁场引导组,证明了磁靶向增强的抗菌效果。

DOI:10.2147/IJN.S533622
案例二:监测发酵过程或环境胁迫下的细胞活性
在工业微生物发酵或环境微生物学中,了解菌群的活性状态至关重要。在蔗糖抑制枯草芽孢杆菌自溶并提升角蛋白酶产量的研究中,分别在发酵24小时和48小时取样,进行NucGreen/EthD-III双染。结果显示,对照组在48小时出现大量红色荧光(死菌/自溶),而添加蔗糖的实验组在整个过程中绿色荧光(活菌)强度更高、面积更大,且细菌形态发生伸长。这直接证明蔗糖有效维持了细胞膜完整性,延迟了细胞自溶,从而为角蛋白酶产量提升提供了生理学解释。

DOI:10.1016/j.biortech.2025.133278
案例三:作为新型检测装置的性能验证工具
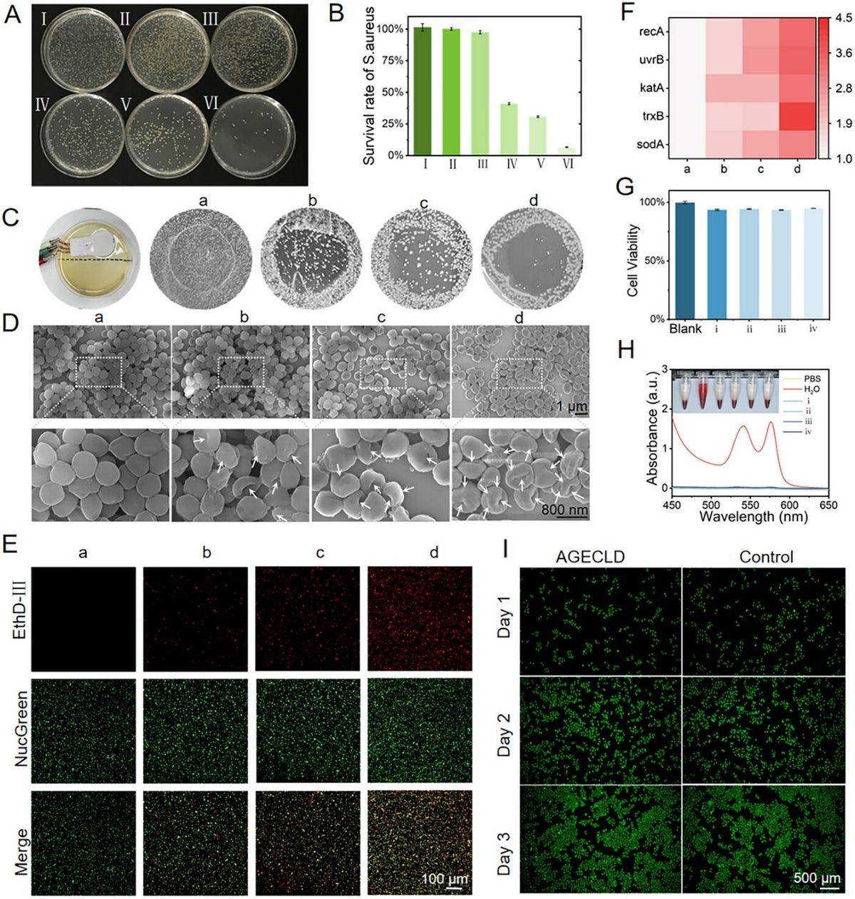
在开发集成了传感与治疗功能的智能生物医学设备时,需要可靠的工具来验证其功能。湖北大学团队研发的用于慢性糖尿病伤口治疗的柔性抗菌凝胶电化学发光装置,在体外抗菌实验中,使用NucGreen/EthD-III对处理后的金黄色葡萄球菌进行染色,并通过激光共聚焦显微镜成像。结果清晰展示了该装置在电刺激下,其产生的活性氧能有效杀灭细菌(红色荧光),验证了其内置的细菌监测与治疗一体化功能。

DOI:10.1016/j.biortech.2025.133278