首页
区块链
加密货币
金融市场
财经分析
证券融资
登录
注册
首页
金融市场
正文
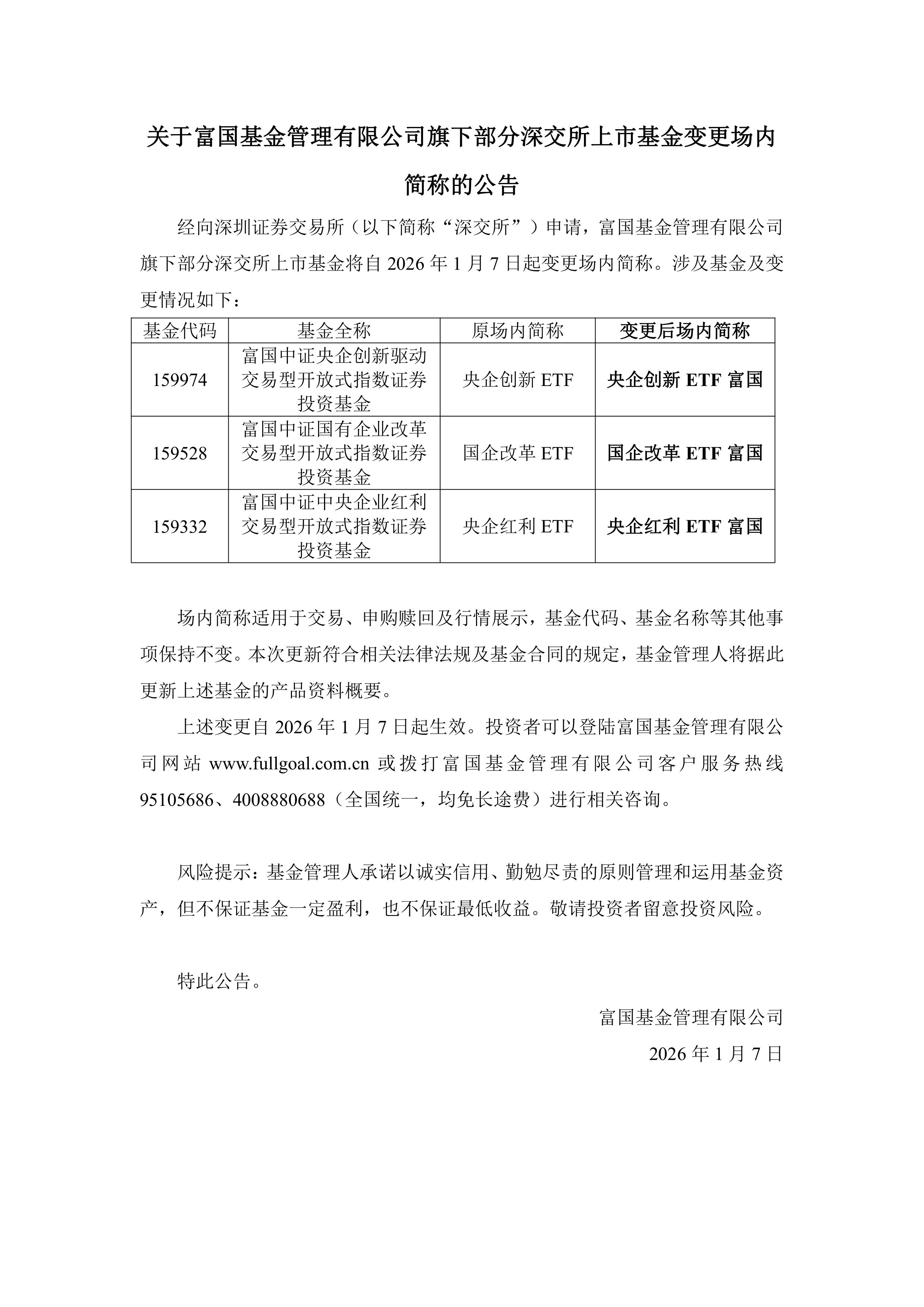
基金-央企创新ETF-关于富国基金管理有限公司旗下部分深交所上市基金变更场内简称的公告
创始人
2026-01-23 07:49:16
0
次
场内
公告
央企
深交所
基金
创新
部分
旗下
上一篇:
2026-0122
下一篇:
美媒:关税拖累美国经济 负面影响今年或进一步加剧
相关内容
特朗普钢铝铜关税新政:家电...
美东时间4月2日,美国总统特朗普对钢铁、铝和铜进口商品的关税体系进...
2026-04-04 17:20:45
英媒:特朗普关税没有解放美...
参考消息网4月3日报道英国《经济学人》周刊网站3月31日发表题为《...
2026-04-04 17:19:34
原创 ...
中美两国经贸会谈在世贸组织的舞台上刚刚落幕,和谐的氛围却被美国总统...
2026-04-04 17:18:30
中基协发布《基金经营机构大...
北京商报讯(记者 刘宇阳)4月3日,中基协发布公告表示,根据《中国...
2026-04-04 17:17:05
公告速递:平安基金管理有限...
证券之星消息,4月4日平安基金管理有限公司发布《平安基金管理有限公...
2026-04-04 17:16:23
粤港澳“超级母基金”,首笔...
国家创业投资引导基金落地再迎新进展。 证券时报记者日前从粤港澳大湾...
2026-04-04 17:15:48
金田股份:4月1日接受机构...
证券之星消息,2026年4月3日金田股份(601609)发布公告称...
2026-04-04 17:15:13
摩根双债增利债券A基金经理...
证券之星消息,2026年4月4日,摩根双债增利债券(000377)...
2026-04-04 17:14:36
泰康优势企业混合A基金经理...
证券之星消息,2026年4月3日,泰康优势企业混合(010536)...
2026-04-04 17:13:50
热门资讯
特朗普钢铝铜关税新政:家电税负...
美东时间4月2日,美国总统特朗普对钢铁、铝和铜进口商品的关税体系进行了重大调整,以降低金属制成的“衍...
英媒:特朗普关税没有解放美国工...
参考消息网4月3日报道英国《经济学人》周刊网站3月31日发表题为《“解放年”没有解放美国工厂》的文章...
粤港澳“超级母基金”,首笔投资...
国家创业投资引导基金落地再迎新进展。 证券时报记者日前从粤港澳大湾区创业投资引导基金(简称“粤港澳基...
金田股份:4月1日接受机构调研...
证券之星消息,2026年4月3日金田股份(601609)发布公告称公司于2026年4月1日接受机构调...
4月3日北方国际跌7.91%,...
证券之星消息,4月3日北方国际(000065)跌7.91%,收盘报13.97元,换手率7.37%,成...
美元指数在非农日清单的交投行情...
周五纽约尾盘,ICE美元指数涨0.16%,报100.186点,北京时间20:30发布美国非农就业报告...
欧元、英镑在非农日跌约0.2%...
周五纽约尾盘,欧元兑美元跌0.18%,报1.1518,本周累计上涨0.09%,周二和周三持续走高。英...
黄金市场的“局中局”
首席金融洞察 | 庄严 2026年第一季度,黄金上演了一场令市场参与者猝不及防的“反转剧”。年初还在...
黄金“失宠”后,二季度海外投资...
21世纪经济报道记者 余纪昕 2026年一季度,地缘变局和全球避险行情下,机构资金正在大类资产的“天...
【ETF观察】4月3日行业主题...
证券之星消息,4月3日行业主题ETF基金合计资金净流出15.63亿元,近5个交易日累计净流出79.6...