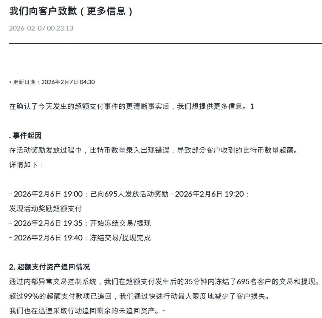
本周五,韩国加密货币交易所Bithumb误向用户发放了价值超过400亿美元的比特币。
据媒体报道,Bithumb原计划向一项活动的获奖者发放62万韩元(约424美元),但一名员工在录入时把“韩元”错输成了“比特币”。该错误导致交易所在周五当地时间晚上7点向695名用户发放了62万枚比特币,获奖者实际收到的却是每人至少2000枚比特币。而收到比特币的用户,在看到后第一件事就是砸盘、变现、赶紧提走跑路。

图片来源:Bithumb
交易所称,这一问题在20分钟内就被发现。
Bithumb在声明中表示:“部分用户账户被错误发放了异常数量的比特币。由于其中一些账户开始卖出入账的比特币,比特币价格出现了短暂但剧烈的波动。”

交易所数据显示,周五晚间Bithumb平台上的比特币价格一度从约9829万韩元(约67188美元)短暂下挫17%,跌至8110万韩元(约55400美元)。交易量随之飙升。
Bithumb表示,其在晚上7:35开始暂停这些被入账账户的交易与提现,并在7:40彻底封锁相关操作。交易所称已追回99.7%的误发币量。
首席执行官李在元(Lee Jae-won)表示,在错误发生的短暂窗口期内被“迫使恐慌抛售”的部分客户,将获得其全部损失差额的补偿,并额外获得10%的奖金。
他在周六的声明中称:“我们对由此造成的混乱与不便表示最深切的歉意。我们深感责任重大,承认未能守住虚拟资产交易所的两大核心价值——稳定与诚信。”
截至周六下午4点,公司估算客户损失约为10亿韩元。Bithumb还表示,将动用公司资产弥补任何缺口,确保客户账户余额得到恢复。
包括韩国金融服务委员会(FSC)在内的韩国金融监管机构表示,此事件“暴露了虚拟资产的脆弱性与风险”。
监管机构在召开紧急会议后发布声明称,将对交易所内部控制体系以及其虚拟资产持有与运营情况进行审查;若在审查中发现异常,将对Bithumb及其他加密货币交易所启动现场检查。
另据参考消息网,法新社2月5日报道,比特币价格一度跌破7万美元大关,这是自2024年11月特朗普当选美国总统后首次出现这种情况。此前美国大选结果曾推动该加密货币暴涨,如今却遭到投资者的冷遇。
英国IG集团分析师克里斯·博尚和阿克塞尔·鲁道夫指出,加密货币市场正经历“一场真正的崩盘”,且“资本外流正在加速”。
在跌至2024年10月底以来的最低点66364.19美元后,比特币价格于格林尼治时间17时30分下跌8.19%,报66677.25美元。由于市场对波动性较大、风险较高的资产产生规避情绪,比特币持续下挫。
比特币近日因市场投资者热情消退而承压。资金正从科技股乃至通常被视为避险资产的贵金属中流出。
英国字节树公司分析师查理·莫里斯和谢赫里亚尔·阿里指出,作为市值最高的加密货币,比特币正“被科技股抛售潮席卷”,因为“就本质而言,比特币是一种与互联网紧密关联的资产”。
以太币作为市值第二大的加密货币,也下跌7.91%至1956.75美元,回落至2025年5月以来的最低点。
每日经济新闻综合中国基金报、参考消息网、公开信息
每日经济新闻