首页
区块链
加密货币
金融市场
财经分析
证券融资
登录
注册
首页
金融市场
正文
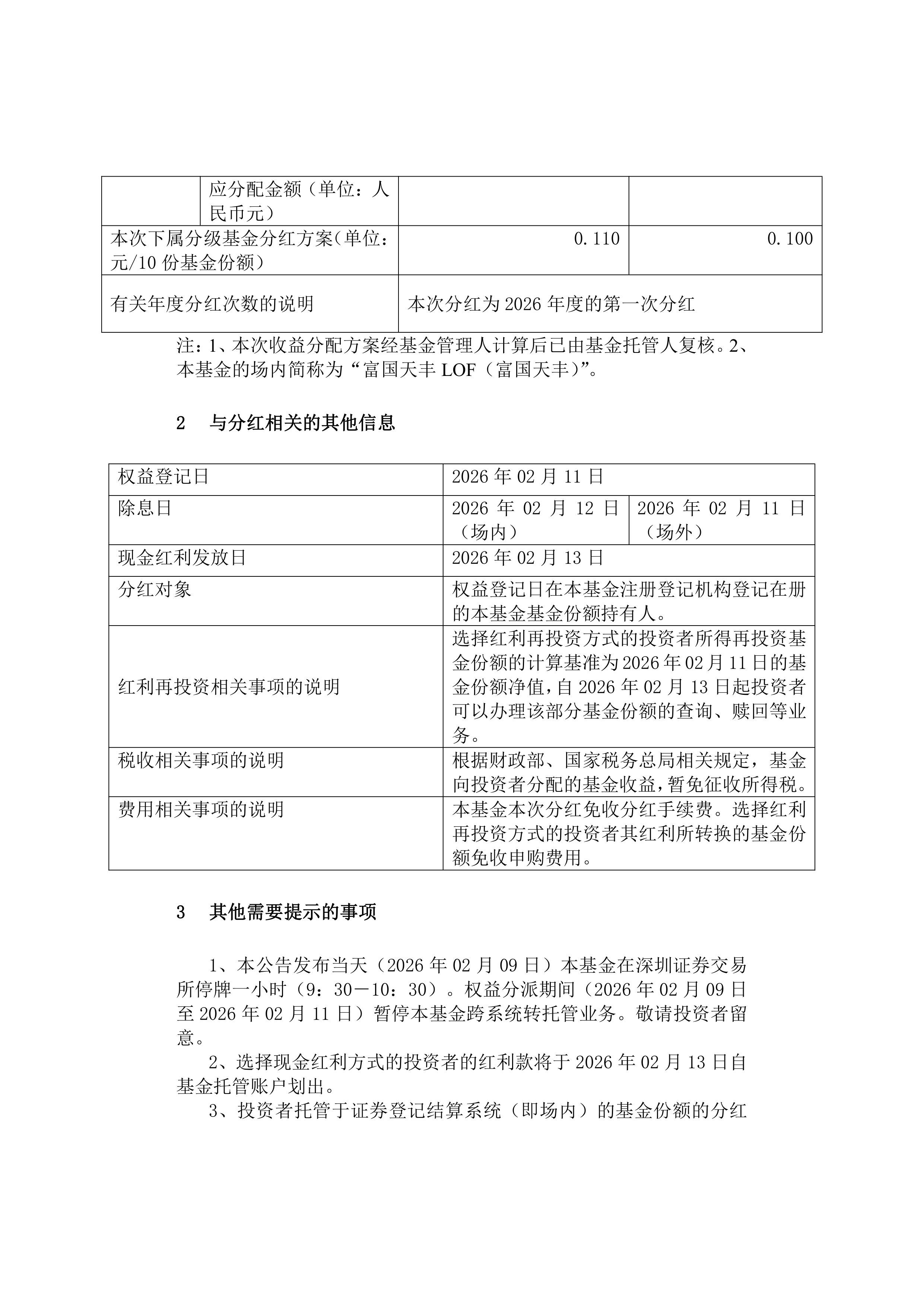
基金-富国天丰LOF-富国天丰强化收益债券型证券投资基金2026年第一次收益分配公告
创始人
2026-02-10 18:37:11
0
次
公告
富国天丰
收益债券
基金
证券投资
收益
上一篇:
现货黄金短线跳水逼近4967美元,现货白银回落至89美元一线 |快报
下一篇:
福星股份股价连续5天上涨累计涨幅7.27%,南方基金旗下1只基金持1609.99万股,浮盈赚取257.6万元
相关内容
缅甸关税预付
这是(BangTengGJ)整理的信息,希望能帮助到大家 在开展中...
2026-05-24 16:37:48
原创 ...
Reddit和其他美国论坛上,从去年初春到今年这段时间,关于中美贸...
2026-05-24 16:36:41
基金观察:量化基金为何越来...
央广网北京5月21日消息(记者蔡军)据中央广播电视总台经济之声报道...
2026-05-24 16:35:29
每周股票复盘:诺德股份(6...
截至2026年5月22日收盘,诺德股份(600110)报收于9.9...
2026-05-24 16:32:39
每周股票复盘:新华网(60...
截至2026年5月22日收盘,新华网(603888)报收于19.1...
2026-05-24 16:31:53
每周股票复盘:渝农商行(6...
截至2026年5月22日收盘,渝农商行(601077)报收于6.8...
2026-05-24 16:30:44
每周股票复盘:辽宁成大(6...
截至2026年5月22日收盘,辽宁成大(600739)报收于11....
2026-05-24 16:28:51
业绩抢眼!公募量化基金发行...
在科技板块行情催化下,今年部分公募量化基金业绩强势回暖。截至5月1...
2026-05-24 16:27:51
多位绩优基金经理“清仓式”...
近日,多家基金公司公告,旗下有基金经理“清仓式”卸任在管产品,包括...
2026-05-24 16:25:37
热门资讯
基金观察:量化基金为何越来越火...
央广网北京5月21日消息(记者蔡军)据中央广播电视总台经济之声报道,第三方平台数据显示,截至今年一季...
多位绩优基金经理“清仓式”卸任...
近日,多家基金公司公告,旗下有基金经理“清仓式”卸任在管产品,包括中邮基金吴尚、长安基金张云凯、创金...
国金证券中标:唐山市惠丰陶瓷产...
证券之星消息,根据天眼查APP-财产线索数据整理,根据唐山市惠丰陶瓷产业创新示范园有限公司5月20日...
加密货币市场全线拉升,超11万...
5月24日,加密货币市场全线拉升。 CoinGlass数据显示,比特币盘中大幅拉升,截至发稿,比特币...
原创 美...
美国军事媒体以罕见视角关注中国空军战机迭代升级,精锐作战部队短时间内换装全新歼 - 20A 隐身战机...
施罗德基金管理(中国)有限公司...
一、召开会议基本情况 施罗德基金管理(中国)有限公司(以下简称“基金管理人”或“本公司”)依据中国证...
华夏宏安债券型证券投资基金基金...
公告送出日期:2026年5月23日 1公告基本信息 ■ 2基金募集情况 ■ ■ 注:①募集期间募集及...
鏖战山野:空军预警学院组织野外...
近日,空军预警学院一场紧贴实战背景的地面防卫野外综合训练位某山麓悄然展开。 “下一个课目是夺控高地...
原创 美...
美国国家安全智库的最新报告显示,5月14日,美国空军在佛罗里达州廷德尔空军基地完成了代号为方格旗26...
【ETF动向】5月22日科创5...
证券之星消息,5月22日,科创50ETF工银基金(588050)涨1.49%,成交额9.17亿元。当...