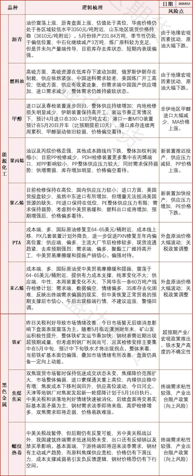
港库低位+近月面临交割 苯乙烯多头情绪爆发
创始人
2025-05-14 11:20:43
0

核心逻辑

【免责声明】本文仅代表作者本人观点,与和讯网无关。和讯网站对文中陈述、观点判断保持中立,不对所包含内容的准确性、可靠性或完整性提供任何明示或暗示的保证。请读者仅作参考,并请自行承担全部责任。邮箱:news_center@staff.hexun.com

相关内容

ETF盘中资讯|情绪面扰动...
隔夜美股三大指数全线大跌,金融、房地产、卡车运输相关物流股全线暴跌...
2026-02-13 12:56:15
【ETF动向】2月12日鹏...
证券之星消息,2月12日,鹏华中证细分化工产业ETF基金(1598...
2026-02-13 12:56:13
【ETF动向】2月12日嘉...
证券之星消息,2月12日,嘉实国证绿色电力ETF基金(159625...
2026-02-13 12:55:39
ETF资金榜 | 现金流E...
2026年2月12日,现金流ETF全指(563390.SH)收跌0...
2026-02-13 12:55:37
ETF资金榜 | 消费电子...
2026年2月12日,消费电子ETF富国(561100.SH)收涨...
2026-02-13 12:55:35
ETF资金榜 | 工程机械...
2026年2月12日,工程机械ETF(560280.SH)收涨2....
2026-02-13 12:55:33
ETF资金榜 | 卫星ET...
2026年2月12日,卫星ETF(563230.SH)收跌0.13...
2026-02-13 12:55:30
ETF规模速报 | 短融E...
昨日三大指数集体收涨,创业板指、科创50指数均涨超1%。从板块来看...
2026-02-13 12:55:26
土耳其延续紧缩货币政策 1...
土耳其央行行长法提赫·卡拉汉2月12日宣布,该国将延续紧缩货币政策...
2026-02-13 12:55:23

热门资讯

【ETF动向】2月12日鹏华中... 证券之星消息,2月12日,鹏华中证细分化工产业ETF基金(159870)涨0.11%,成交额11.9...
广州电子口岸取得基于区块链的跨... 国家知识产权局信息显示,广州电子口岸管理有限公司取得一项名为“基于区块链的跨境贸易电子单证存证与验证...
DeepSeek更新后被吐槽变... 每经编辑|何小桃 2月11日,深度求索(DeepSeek)悄悄地对其旗舰模型进行灰度测试。 据科创...
纯债基金发行降至冰点 “固收+... ◎记者 聂林浩 2026年以来,债券型基金发行整体遇冷,规模同比显著下滑,其中新发纯债基金只有寥寥数...
【机构调研记录】上银基金调研莱... 证券之星消息,根据市场公开信息及2月12日披露的机构调研信息,上银基金近期对1家上市公司进行了调研,...
美股遭遇“黑色星期四”:AI颠... 当地时间2月12日,美股剧烈调整,三大股指全线收跌,纳指以2.03%的跌幅领跌。道琼斯工业指数下跌6...
【ETF动向】2月12日招商中... 证券之星消息,2月12日,招商中证全指红利质量ETF基金(159209)跌0.39%,成交额2.17...
【ETF动向】2月12日大成恒... 证券之星消息,2月12日,大成恒生科技ETF(QDII)基金(159740)跌1.42%,成交额15...
【ETF动向】2月12日易方达... 证券之星消息,2月12日,易方达创业板ETF基金(159915)涨1.41%,成交额31.46亿元。...
世界第一主动上门约架!国足14... 2026年6月4日,西班牙国家队将在里亚索球场迎战中国男足,这场比赛的消息一经曝出,立刻引发了广泛关...