扫码文末“投小圈” 加入行业交流群
文章来源:国家发展和改革委员会、新华社
近日,国家发展改革委、财政部、科技部、工业和信息化部联合发布《关于加强政府投资基金布局规划和投向指导的工作办法》。国家发展改革委相关负责人表示:这是首次在国家层面对政府投资基金的布局和投向作出系统规范。
《工作办法》围绕政府投资基金“投向哪、怎么投、谁来管”三方面,提出14项政策举措。
在优化基金布局方面,要求基金支持重大战略、重点领域和市场难以有效配置资源的薄弱环节,推动科技创新和产业创新深度融合,着力培育新兴支柱产业,坚持投早、投小、投长期、投硬科技。
在加强投向指导方面,要求基金投向须符合国家重大规划和国家级产业目录中的鼓励类产业,不得投向限制类、淘汰类以及政策明令禁止的产业领域。
同时,《工作办法》还进一步明确由省级发展改革部门牵头制定本地区重点投资领域清单,并据此优化基金布局和投向。
国家发展改革委相关负责人表示,近年来,一些政府投资基金在设立和运作中,出现与地方资源禀赋和产业基础不匹配、基金定位不清、投向同质化等问题。针对这些情况,《工作办法》对国家级基金和地方基金的功能定位和投资重点作出明确要求。
《工作办法》明确,国家级基金要立足全局,围绕基金定位,重点支持国家现代化产业体系建设和关键核心技术攻关,着力补齐产业短板、突破发展瓶颈。
同时,要求地方基金结合本地产业基础和发展实际选择投资方向,在项目投资中落实全国统一大市场要求,重点支持产业升级、创新能力提升,以及小微民营企业和科技型企业孵化,引导社会资本有效参与。
此外,国家发展改革委同步制定了《政府投资基金投向评价管理办法》,按照“正面引导与负面约束相结合”的思路,建立覆盖基金运营管理全过程、定量与定性相结合的投向评价体系,进一步强化政策导向和规范管理。

关于加强政府投资基金布局规划和投向指导的工作办法(试行)
第一条为加强政府投资基金布局规划和投向指导,根据《国务院办公厅关于促进政府投资基金高质量发展的指导意见》(国办发〔2025〕1 号)等有关规定,制定本办法。
第二条坚持以习近平新时代中国特色社会主义思想为指导,深入贯彻党的二十大和二十届历次全会精神,完整准确全面贯彻新发展理念,更好发挥政府投资基金引导作用,突出政策性定位,有力有效支持重大战略、重点领域和市场不能充分发挥作用的薄弱环节,推动科技创新和产业创新深度融合,优化生产力布局, 加快培育发展新质生产力,促进传统产业改造升级,培育壮大新兴产业和未来产业,着力打造新兴支柱产业,支持优势特色产业发展,支持科技创新,着力投早、投小、投长期、投硬科技,防止同质化竞争和对社会资本产生挤出效应,促进形成规模适度、布局合理、运作规范、科学高效、风险可控的政府投资基金高质量发展格局。
第三条本办法所称政府投资基金是指各级政府通过预算安排,单独出资或与社会资本共同出资设立,采用股权投资等市场化方式,引导各类社会资本支持相关产业和领域发展及创新创业的投资基金。国家级基金是指经国务院批准、中央财政出资设立的政府投资基金,地方基金是指经批准由地方财政出资设立的政府投资基金。
第四条政府投资基金应在基金设立方案中明确重点投资的产业领域(以下简称“投向领域”)。政府投资基金 投向领域应当符合国家生产力布局宏观调控要求,符合《产业结构调整指导目录》等国家级产业目录中的鼓励类产业,符合国有经济布局优化和结构调整指引的具体要求,符合国家级发展规划及国家级专项规划、区域规划要求,支持省级重点产业和特色产业发展,鼓励有关行业企业加快技术更新换代,推动产业提质升级。
第五条政府投资基金 不得投资于《产业结构调整指导目录》中的限制类、淘汰类产业,以及其他有关规划和政策文件中明确禁止的产业领域。 投资鼓励类产业,要强化评估论证,防止盲目跟风、一哄而上和低水平重复建设。
第六条政府投资基金不得有以下投资行为:
(一)通过名股实债等方式变相增加地方政府隐性债务;
(二)除设立方案明确可参与的并购重组、定向增发、战略配售外,从事其他公开交易类股票投资;
(三)直接或间接从事期货等衍生品类交易;
(四)为企业或项目提供担保;
(五)开展承担无限责任的投资。财政部门、基金监管部门另有规定的从其规定。
第七条 国家级基金要立足全局,根据基金定位 重点支持国家现代化产业体系建设、关键核心技术攻关等重点领域, 支持符合条件的跨区域重大项目以及示范带动效应强的民间投资项目,补齐产业发展短板,突破产业瓶颈,聚焦少数关键领域发挥示范引领作用。 鼓励国家级基金加强与地方基金联动,在前沿科技领域和产业链供应链关键环节,结合地方资源禀赋, 通过联合设立子基金或对地方基金出资等方式,形成资金合力。
第八条 地方基金要找准定位, 在省级政府管理下统筹考虑本地区财力、产业资源基础、债务风险等情况,因地制宜选择投资领域。地方基金或其子基金投资项目时,要结合基金定位及地方实际,严格落实全国统一大市场建设、规范招商引资行为等有关要求,注重支持产业升级和创新能力提升,支持小微民营企业和科技型企业孵化,带动社会资本有效参与。
第九条省级发展改革部门牵头,会同科技、工业和信息化、财政等部门,依据本办法制定本省政府投资基金重点投资领域清单(以下简称“省级清单”),作为省级政府加强本地区基金布局规划和投向指导的依据。
省级清单经省级政府批准后报国家发展改革委备案,可根据本地区实际情况按程序调整,原则上同一年度至多调整1次。省级清单所列重点投资领域应以三级分类形式列示,其中一级、二级分类应分别与《国民经济行业分类》中“门类”、“大类”相对应,三级分类细化至符合本办法有关要求的具体产业。
第十条各级政府投资基金设立过程中,基金设立发起部门应当就投向领域征求同级发展改革部门意见。各级发展改革部门依据本办法,按照基金审批层级,对基金投向领域是否符合国家产业政策和产业发展方向要求等出具意见。
第十一条 本办法印发前已设立的政府投资基金投向领域不符合本办法要求的,以及同一地区同类基金较多、投资领域明显交叉重合的,应当依法依规及时调整并在存续期满后有序退出,同时在保障经营主体合法权益、维护市场秩序的前提下,鼓励相关基金整合重组。
第十二条本办法印发后新设立或续期的政府投资基金,在第一笔实缴资金到位后 20 个工作日内,应通过中央国债登记结算有限责任公司负责管理的全国政府投资基金信用信息登记系统进行登记。本办法印发前已设立的政府投资基金未完成登记的,应在本办法印发后 20 个工作日内完成登记。政府投资基金应按要求向财政部门及时申请办理国有资本产权登记。相关部门要加强信息共享和沟通协调,形成工作合力。
第十三条各级发展改革部门会同有关部门按照本办法和政府投资基金有关管理办法对政府投资基金开展投向评价。
第十四条本办法由国家发展改革委负责解释,自发布之日起正式实施,有效期 5 年,根据情况适时修订调整。党中央、国务院对具体政府投资基金投向另有规定的,从其规定执行。

政府投资基金投向评价管理办法(试行)
第一条为更好发挥政府投资基金在服务国家战略、推动产业升级、促进创新创业等方面的积极作用,根据《国务院办公厅关于促进政府投资基金高质量发展的指导意见》(国办发〔2025〕1号)要求,制定本办法。
第二条国家发展改革委会同有关部门开展政府投资基金投向评价工作。
第三条坚持以习近平新时代中国特色社会主义思想为指导,深入贯彻党的二十大和二十届历次全会精神,完整准确全面贯彻新发展理念,充分发挥投向评价工作的指导带动作用,引导政府投资基金落实国家产业调控要求,支持现代化产业体系建设。推动国家级基金与地方基金统筹布局、协同联动,有力有效支持重大战略、重点领域和市场不能充分发挥作用的薄弱环节。加强激励约束,督促各级基金依据评价结果合理统筹布局、优化投向,规范完善运营管理和投资决策机制。
第四条投向评价对象包括通过预算出资、安排资金并委托国有企业出资的政府投资基金及其基金管理人,以及注资国有企业并明确相关资金专项用于对基金出资、按照政府出资有关要求管理的基金及其基金管理人。
第五条每个会计年度结束后6个月内,各级发展改革部门会同具体基金管理部门督导有关基金管理人,在中央国债登记结算有限责任公司(以下简称“中央结算公司”)负责管理的全国政府投资基金信用信息登记系统(以下简称“登记系统”)中填报更新上一年度相关基金信息。基金管理人应确保登记信息准确、完备,并对信息真实性作出书面承诺。
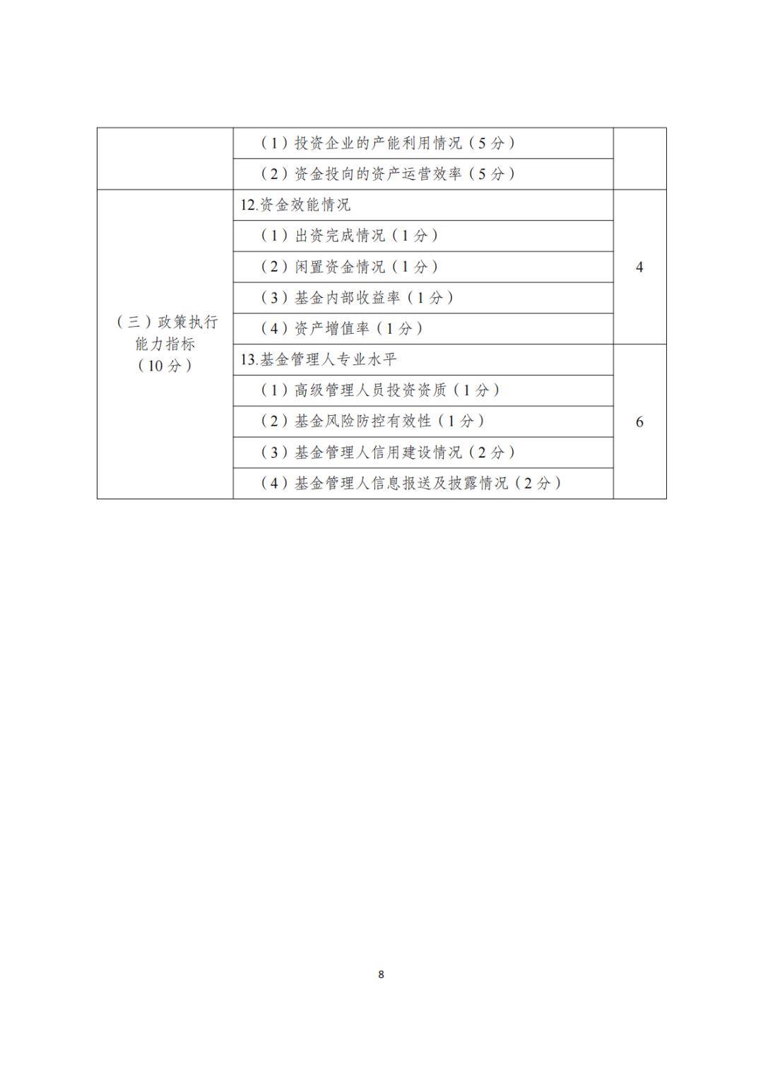
第六条国家发展改革委会同有关部门,建立突出基金投向政策取向评价、覆盖基金运营管理全流程、定量和定性相结合的评价指标体系(详见附件),并根据党中央、国务院最新要求和宏观政策最新取向等动态调整。评价指标主要包括以下内容:
(一)政策符合性指标,主要评价基金在支持新质生产力发展、支持科技创新和促进成果转化、推进全国统一大市场建设、支持绿色发展、支持民营经济发展和促进民间投资、壮大耐心资本、带动社会资本、服务社会民生等方面发挥的作用;
(二)优化生产力布局指标,主要评价基金落实国家区域战略、重点投向领域契合度及产能有效利用情况等;
(三)政策执行能力指标,主要评价资金效能情况及基金管理人专业水平等。
评价指标体系设置投向领域负面行为清单。
第七条投向评价按年度开展,每年第三季度前完成上一年度基金投向评价工作。
国家发展改革委指导中央结算公司依据已登记的信用信息,对评价对象开展初评,将发现的基金投向不符合要求、信息登记不完整等有关情况,按基金审批层级及时通报国家级基金主管部门及省级发展改革部门。省级发展改革部门可会同具体基金管理部门督导有关基金管理人,在规定时限前作出说明、补充信息、提供整改情况,对出现的不可抗力情形可一并进行说明。国家发展改革委对地方补充说明、整改落实情况进行确认和现场抽查,并据此确定投向最终评价结果。
第八条国家发展改革委将最终评价结果以适当方式通报省级政府、有关部门、评价对象和有关金融机构,并通过登记系统发布。省级发展改革部门将最终评价结果通报至下级政府和具体基金管理部门。各级发展改革部门会同相关部门,将最终评价结果与基金信用建设等工作有机结合。
第九条对于最终评价结果排名靠前的基金综合采取通报表扬、示范推广、项目推介、要素保障等激励举措。鼓励国家级基金对评价结果排名靠前的地方基金在出资参股、项目投资等方面加大合作力度。鼓励各地方引导金融资产投资公司与评价结果排名靠前的基金优先合作,对符合条件的优质项目在并购重组方面提供支持。各级发展改革部门向最终评价结果排名靠前的基金推送重点政府投资项目和优质民间投资项目清单,引导金融机构增加配套融资、降低融资成本,加强投融资合作对接。有关部门可在基金出资、管理费、收益分配等方面对最终评价结果排名靠前的基金予以适当优待。
第十条 对于出现投向领域负面行为的基金,不予出具投向评价结果,国家发展改革委将有关基金情况通报省级政府、有关部门及相关评价对象,督促有关地方和部门指导基金限期完成问题整改。对于布局投向不符合要求的基金,按照基金审批层级,由发展改革部门会同有关部门对相关基金重点加强投向指导,视情采取约谈、通报、出具警示函等督促整改措施。对于上述基金,国家发展改革委提示具体基金管理部门在基金出资、管理费等方面视情调整。
国家发展改革委根据评价结果,对总体排名靠后、基金出现负面清单行为较多的省份进行通报。
第十一条国家发展改革委加强统筹协调,牵头做好政策宣传解读、培训交流和登记系统优化升级等工作,指导地方各有关部门组织做好基金布局规划和投向指导评价相关工作,通过实地和线上相结合方式,对基金募投项目、问题整改情况、信用信息登记符合情况等开展调度核实。各级发展改革部门建立常态化沟通反馈机制,及时回应基金管理人合理诉求及关切。
第十二条本办法由国家发展改革委负责解释,自发布之日起正式实施,有效期5年,根据情况适时修订调整。本办法发布后,《国家发展改革委关于印发〈政府出资产业投资基金管理暂行办法〉的通知》(发改财金规〔2016〕2800号)同步废止。党中央、国务院另有规定的,从其规定。











