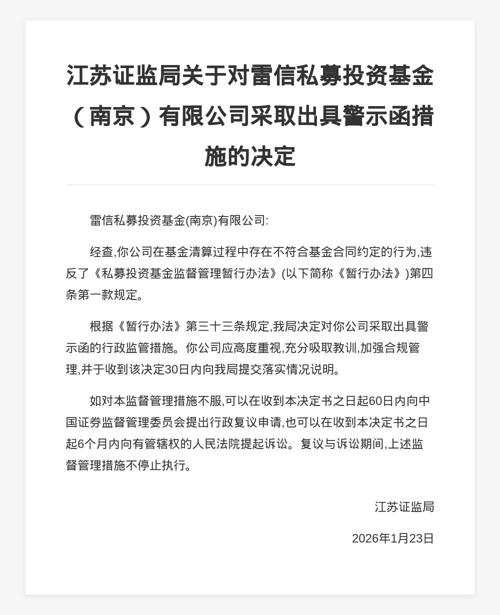
雷信私募被出具警示函,涉基金清算违规
创始人
2026-01-27 20:08:46
0

蓝鲸新闻1月27日讯,近日,江苏证监局发布行政监管措施决定书,剑指雷信私募投资基金(南京)有限公司。

决定书显示,雷信私募投资基金(南京)有限公司在基金清算过程中存在不符合基金合同约定的行为,违反了《私募投资基金监督管理暂行办法》的规定。

对此,江苏证监局决定对雷信私募投资基金(南京)有限公司采取出具警示函的行政监管措施。

相关内容

特朗普放言再提关税,韩紧急...
参考消息网1月27日报道据路透社1月27日报道,韩国总统府27日表...
2026-01-27 21:58:42
奥雅股份:基金冻结对公司资...
证券之星消息,奥雅股份(300949)01月26日在投资者关系平台...
2026-01-27 21:56:39
万科A:深铁集团提供不超过...
1月27日,万科A(000002.SZ)公告,经协商,公司第一大股...
2026-01-27 21:55:08
疯涨、停牌、限仓!白银暴涨...
“我也开个户吧,伺机而动。”北京白领金女士告诉贝壳财经记者,错失了...
2026-01-27 21:54:31
股市分析:原来白银有色才是...
原来白银有色才是真的白银龙头,无视期货价格涨跌,都快千亿市值了,还...
2026-01-27 21:53:59
国内商品期货夜盘开盘 焦煤...
人民财讯1月27日电,国内商品期货夜盘开盘,焦炭、焦煤等跌超1%,...
2026-01-27 21:52:59
出手了!白银基金,暂停申购...
【导读】黄金、白银基金宣布暂停申购 中国基金报记者 曹雯璟 1月2...
2026-01-27 21:52:27
中国黄金:主要从事黄金珠宝...
中国黄金发布股票交易风险提示性公告称,公司股票于2026年1月23...
2026-01-27 21:51:25

热门资讯

特朗普放言再提关税,韩紧急赴美... 参考消息网1月27日报道据路透社1月27日报道,韩国总统府27日表示,该国产业通商资源部长官金正官即...
万科A:深铁集团提供不超过23... 1月27日,万科A(000002.SZ)公告,经协商,公司第一大股东深圳市地铁集团有限公司向公司提供...
多只宽基ETF尾盘成交额大增 临近1月27日下午收盘,多只宽基ETF成交额大增。其中,华泰柏瑞沪深300ETF全天成交额为205亿...
欧盟表示,根据印欧协议,汽车关... 欧盟表示,根据印欧协议,汽车关税将逐步降至10%,每年配额为25万辆。 来源:金融界AI电报
特朗普突然扔出关税“炸弹”,韩... 当地时间2026年1月27日,韩国首尔,韩国韩亚银行总部外汇交易室的屏幕上显示着美国总统特朗普和韩国...
美国宣布加征关税!韩国回应 针对美方宣布对韩国加征关税,韩国政府今天(27日)上午召开了有关部门会议,以研究对策。韩国总统府称将...
大型科技股表现强势,港股通互联... 截至收盘,恒生港股通新经济指数上涨1.0%,中证港股通互联网指数上涨0.8%,恒生科技指数上涨0.5...
时代中国控股(01233.HK... 时代中国控股(01233.HK)发布公告,2026年1月27日,于2025年11月28日发行的202...
谈了20年,印度终于向欧盟开放... 印度总理莫迪1月27日表示,印度与欧盟正式达成自由贸易协定。 经过近20年的断断续续谈判,该协议下...