首页
区块链
加密货币
金融市场
财经分析
证券融资
登录
注册
首页
金融市场
正文
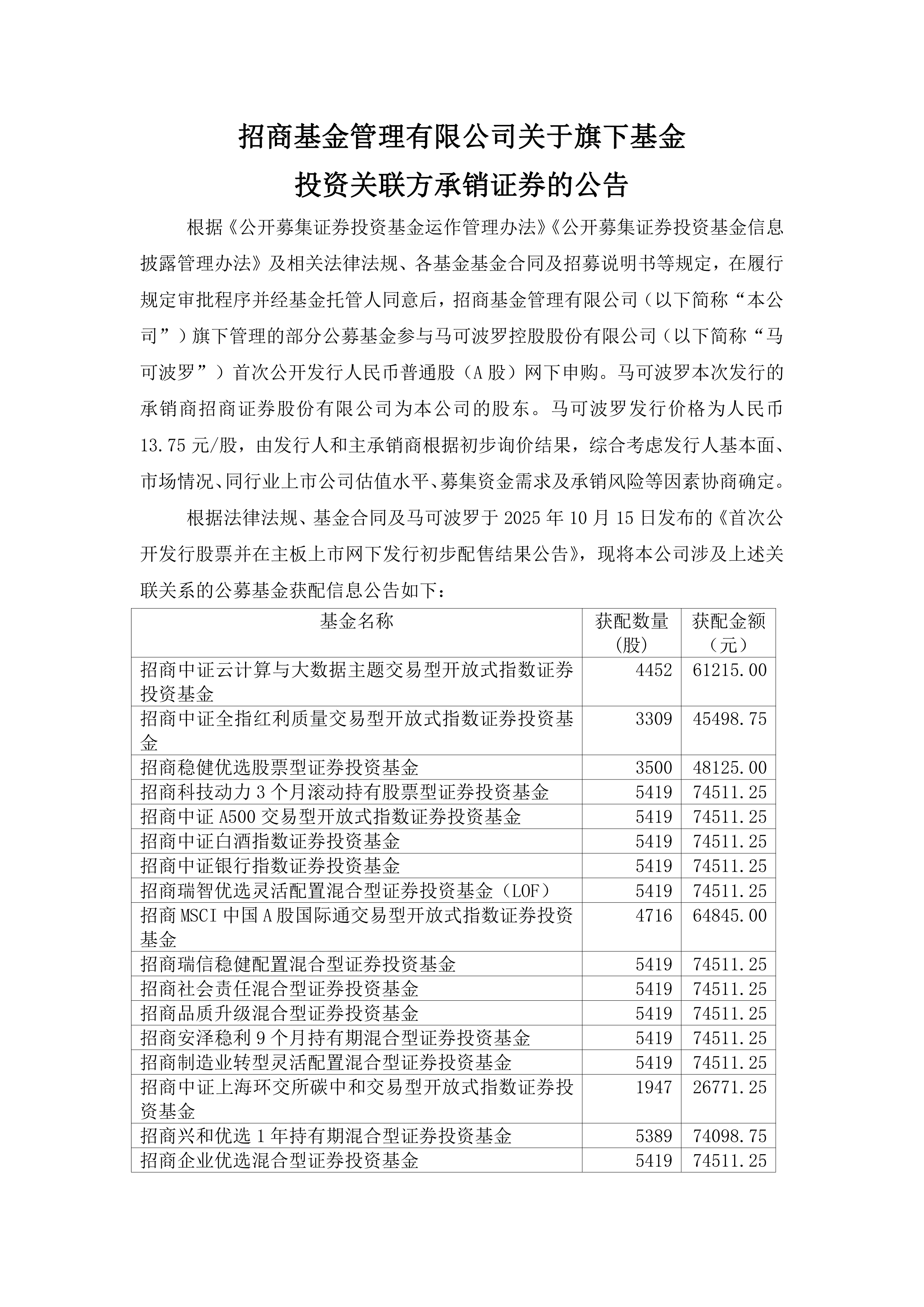
基金-银行基金-招商基金管理有限公司关于旗下基金投资关联方承销证券的公告
创始人
2025-12-15 19:39:54
0
次
公告
基金
证券
旗下
关联方
上一篇:
芯原股份接待11家机构调研,包括博时基金、德邦基金、光大永明资管等
下一篇:
保险板块领涨,利好共振激发板块潜力,关注证券保险ETF(512070)投资价值
相关内容
关税风波背后,亚马逊再陷集...
近期,一场针对全球电商巨头亚马逊的集体诉讼引发了广泛关注。 202...
2026-05-26 02:48:33
碳关税“大棒”高举,国内铝...
低碳铝产品的排放优势,主要来自电力绿色化与废铝投用比例的提升。 ...
2026-05-26 02:47:47
安徽:创投类政府投资基金存...
安徽省人民政府印发《安徽省政府投资基金管理办法》。办法指出,政府投...
2026-05-26 02:45:46
达瑞电子:子公司1323万...
5月25日,达瑞电子(300976)发布公告,公司的全资子公司深圳...
2026-05-26 02:44:20
*ST亚士:财东基金已减持...
*ST亚士(603378)发布公告,截至2026年5月25日,财东...
2026-05-26 02:43:14
国家大基金持股概念涨5.5...
截至5月25日收盘,国家大基金持股概念上涨5.56%,位居概念板块...
2026-05-26 02:41:02
对话广发基金费逸:追求认知...
在每一轮的牛市行情中,成长风格基金往往更引人关注。 拉长时间看,市...
2026-05-26 02:39:46
安徽:鼓励创业投资类基金科...
安徽省人民政府网站5月25日消息,安徽省人民政府近日印发《安徽省政...
2026-05-26 02:38:23
广东千亿级战略性新兴产业投...
据“广东发布”微信公众号消息,5月25日,广东省战略性新兴产业投资...
2026-05-26 02:37:14
热门资讯
关税风波背后,亚马逊再陷集体诉...
近期,一场针对全球电商巨头亚马逊的集体诉讼引发了广泛关注。 2026年5月15日,代表全美数百万消费...
安徽:创投类政府投资基金存续期...
安徽省人民政府印发《安徽省政府投资基金管理办法》。办法指出,政府投资基金根据不同类型实行差异化管理。...
达瑞电子:子公司1323万元清...
5月25日,达瑞电子(300976)发布公告,公司的全资子公司深圳市瑞创未来投资有限公司将其持有的星...
德石股份:接受浦银安盛基金等调...
每经AI快讯,德石股份(SZ 301158,收盘价:23.5元)发布公告称,2026年5月25日,德...
TCL科技(000100)披露...
截至2026年5月25日收盘,TCL科技(000100)报收于4.44元,较前一交易日上涨1.37%...
中加穗盈纯债债券基金经理李子家...
中加穗盈纯债债券(011187)发布公告,基金经理李子家因工作需要于5月25日离任,之后仍担任中加基...
工商银行(601398.SH)...
格隆汇5月25日丨工商银行(601398.SH)公布,经相关监管机构批准,本行2026年二级资本债券...
男子钓鱼时意外救起溺水女孩,网...
不会游泳,却敢纵身跳河! 5月24日 浙江宁波一处河边 一小女孩不慎落水 不会游泳的“钓鱼佬” 顾不...
原创 日...
从华北的黄土山地一路打到南海海岸,再跨海杀进东南亚丛林,日军第五师团用八年时间和七十多支中国部队正面...
技术分析:现货黄金价格突破修正...
Economies.com的分析师今日最新观点:在日内交易中,现货 黄金录得强劲涨幅,突破了短期修正...