深圳前海京信供销基金被责令改正,涉投资运作违规
创始人
2025-10-20 22:03:57
0

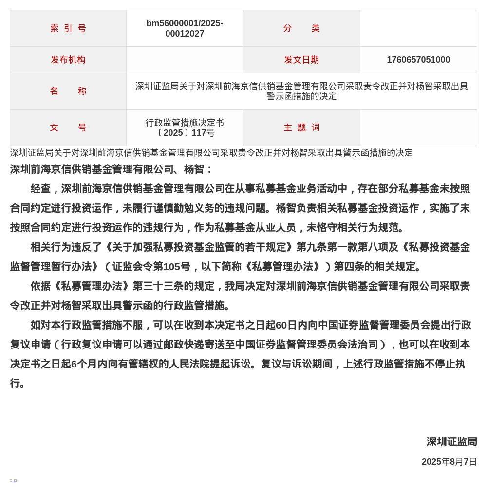
蓝鲸新闻10月20日讯,近日,深圳证监局发布行政监管措施决定书,剑指深圳前海京信供销基金管理有限公司及相关责任人。

决定书指出,深圳前海京信供销基金管理有限公司在从事私募基金业务活动中,存在部分私募基金未按照合同约定进行投资运作,未履行谨慎勤勉义务的违规问题。杨智负责相关私募基金投资运作,实施了未按照合同约定进行投资运作的违规行为,且作为私募基金从业人员,未恪守相关行为规范。

针对以上问题,深圳证监局决定对深圳前海京信供销基金管理有限公司采取责令改正,并对杨智采取出具警示函的行政监管措施。

相关内容

广发基金的畜牧养殖ETF广...
5月18日,畜牧养殖ETF广发(512450)报收0.944元,收...
2026-05-18 23:48:58
一季报收官!华夏基金固收+...
震荡市下,追求相对稳健的投资体验已成为较多投资者的诉求,而固收+产...
2026-05-18 23:48:29
景顺长城基金的纳指科技ET...
5月18日,纳指科技ETF景顺(159509)报收2.482元,收...
2026-05-18 23:47:49
梦天家居8000万元认购科...
观点网讯:5月18日,梦天家居集团股份有限公司发布公告称,拟以自有...
2026-05-18 23:46:46
北京市前沿科创新兴未来产业...
企查查APP显示,近日,北京市前沿科创新兴未来产业股权投资基金中心...
2026-05-18 23:44:24
恒星科技:接受大唐基金等投...
每经AI快讯,恒星科技(SZ 002132,收盘价:5.59元)发...
2026-05-18 23:42:37
近七成浮动费率基金年内实现...
来源:环球网 日前,距离首批新型浮动费率基金发行即将满一年。Win...
2026-05-18 23:42:02
梦天家居:8000万元认购...
梦天家居公告称,公司于2026年5月18日与多方签署协议,以自有资...
2026-05-18 23:38:36
梦天家居:出资8000万元...
人民财讯5月18日电,梦天家居(603216)5月18日公告,公司...
2026-05-18 23:37:47

热门资讯

梦天家居8000万元认购科技创... 观点网讯:5月18日,梦天家居集团股份有限公司发布公告称,拟以自有资金8000万元作为有限合伙人认购...
梦天家居:8000万元认购私募... 梦天家居公告称,公司于2026年5月18日与多方签署协议,以自有资金8000万元认购上海信遨春晓创业...
人民银行上海总部:截至2026... 据中国人民银行上海总部5月18日发布的《2026年4月份境外机构投资银行间债券市场简报》显示,截至2...
央行上海总部:4月末境外机构持... 观点网讯:5月18日,人民银行上海总部发布《2026年4月份境外机构投资银行间债券市场简报》显示,截...
贝莱德(BlackRock)对... 据香港交易所披露,贝莱德(BlackRock)对美团 - W的多头持仓比例于2026年5月12日从5...
张晶霖:美伊局势持续压制伦敦金... 来源:市场资讯 5月18日,周一,亚市早盘,现货黄金短线突然大幅下挫,金价最低跌至4480美元/盎司...
股票行情快报:湖南白银(002... 证券之星消息,截至2026年5月18日收盘,湖南白银(002716)报收于10.72元,下跌2.55...
原创 美... 上周,现货黄金累计跌幅超过3.7%,最终收报于4539.70美元。今日亚市盘中,黄金一度失守4500...
ETF今日收评 | 标普油气E... 市场震荡调整,三大指数低开冲高后回落。从板块来看,油气股逆势走强,存储芯片概念快速拉升,机器人概念表...
【比特币跌至逾两周低位 受宏观... 【比特币跌至逾两周低位 受宏观风险因素驱动】比特币跌至两周多以来最低水平,美国与伊朗冲突引发的宏观风...