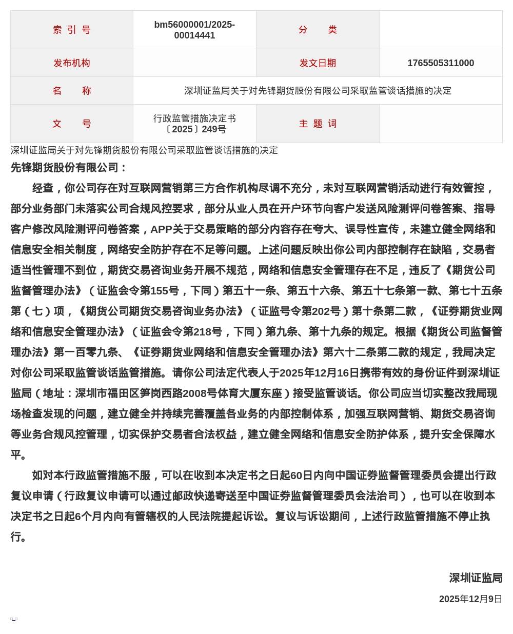
蓝鲸新闻12月12日讯,近日,深圳证监局发布了行政监管措施决定书,剑指先锋期货股份有限公司。
该决定书指出,先锋期货存在对互联网营销第三方合作机构尽调不充分,未对互联网营销活动进行有效管控,部分业务部门未落实公司合规风控要求,部分从业人员在开户环节向客户发送风险测评问卷答案、指导客户修改风险测评问卷答案,APP关于交易策略的部分内容存在夸大、误导性宣传,未建立健全网络和信息安全相关制度,网络安全防护存在不足等问题。
上述问题反映出公司内部控制存在缺陷,交易者适当性管理不到位,期货交易咨询业务开展不规范,网络和信息安全管理存在不足,违反了《期货公司监督管理办法》《期货公司期货交易咨询业务办法》《证券期货业网络和信息安全管理办法》的相关规定。
针对以上问题,深圳证监局决定对先锋期货股份有限公司采取监管谈话的监管措施。
