首页
区块链
加密货币
金融市场
财经分析
证券融资
登录
注册
首页
证券融资
正文
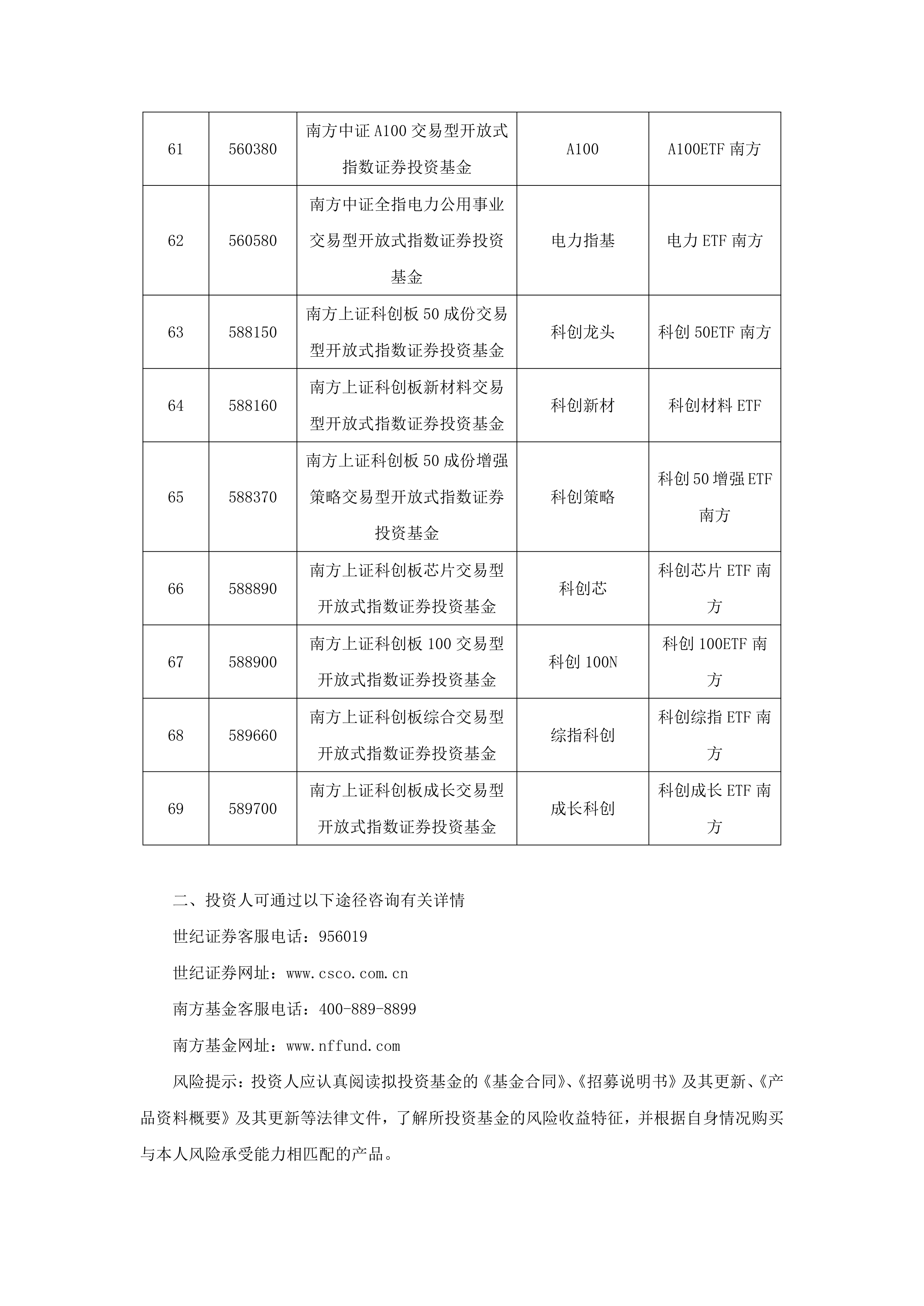
基金-计算机ETF南方-南方基金管理股份有限公司旗下部分ETF增加世纪证券为一级交易商的公告
创始人
2026-01-30 07:35:39
0
次
世纪证券
公告
南方
管理
基金
一级
计算机
部分
交易商
上一篇:
2026房企化债提速,万科68亿债券展期,宝龙碧桂园融创重组落地
下一篇:
多家黄金上市公司 发布风险提示
相关内容
中国对非零关税政策落地,将...
在上海外高桥港区海关监管下,516吨埃及鲜橙顺利通关,成为上海首票...
2026-05-21 23:45:37
【机构调研记录】太平基金调...
证券之星消息,根据市场公开信息及5月20日披露的机构调研信息,太平...
2026-05-21 23:44:19
公告速递:国泰海通安睿纯债...
证券之星消息,5月20日上海国泰海通证券资产管理有限公司发布《国泰...
2026-05-21 23:42:51
原创 ...
虽然“五.七空战”已经过去了一整年时间,但印巴双方仍然在内心深处记...
2026-05-21 23:40:57
原创 ...
2026年4月10日,巴基斯坦主流英文报纸《The News In...
2026-05-21 23:38:53
现货白银向上触及76美元/...
每经AI快讯,5月20日,现货白银向上触及76美元/盎司,日内上涨...
2026-05-21 23:37:29
国际原油期货结算价大幅收跌...
国际原油期货结算价大幅收跌超5.5%。WTI原油期货7月合约跌5....
2026-05-21 23:36:44
ETF异动 | 黄金ETF...
智通财经APP获悉,黄金ETF集体下跌,截至发稿,南方两倍做多黄金...
2026-05-21 23:35:17
港股异动丨黄金股继续跌势 ...
港股黄金股跌势不止,其中,珠峰黄金跌5.5%,潼关黄金跌4.55%...
2026-05-21 23:32:56
热门资讯
港股异动丨黄金股继续跌势 珠峰...
港股黄金股跌势不止,其中,珠峰黄金跌5.5%,潼关黄金跌4.55%,二者均刷新年内新低,招金矿业跌3...
“黄山迎客松开花如披黄金甲”视...
这几天,黄山迎客松近日开花的消息刷屏网络,“黄山千年迎客松开花如披黄金甲”也登上热搜,画面中,迎客松...
特朗普的关税通牒奏效了?欧盟内...
来源:金十数据 欧盟就取消美国商品进口关税的相关立法达成临时协议,为落实去年7月与华盛顿达成的贸易框...
【机构调研记录】工银瑞信基金调...
证券之星消息,根据市场公开信息及5月20日披露的机构调研信息,工银瑞信基金近期对1家上市公司进行了调...
【机构调研记录】博道基金调研唯...
证券之星消息,根据市场公开信息及5月20日披露的机构调研信息,博道基金近期对1家上市公司进行了调研,...
【机构调研记录】博时基金调研美...
证券之星消息,根据市场公开信息及5月20日披露的机构调研信息,博时基金近期对1家上市公司进行了调研,...
刚扭亏的华金证券,债券发行玩“...
作者 | 贾紫聪 编辑 | 付影 来源 | 独角金融 5月12日,贵州证监局的一纸警示函,将华金证券...
现货白银站上75美元/盎司,沪...
5月20日,沪银期货主力合约探底回升,跌幅收窄至2%。 与此同时,现货白银涨超2%,站上75美元/盎...
国内低硫燃料油跌幅扩大至4%,...
每经AI快讯,5月20日,国内低硫燃料油跌幅扩大至4%,原油期货跌3.4%,燃油期货跌近3%。 每日...
大商所:修改《大连商品交易所黄...
5月20日,大连商品交易所发布公告,《大连商品交易所黄大豆1号期货期权合约》和《大连商品交易所豆油期...