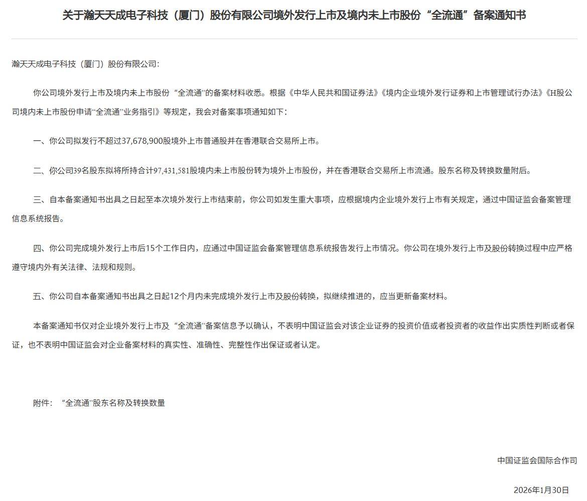
智通财经APP获悉,2月6日,中国证监会国际合作司发布《关于瀚天天成电子科技(厦门)股份有限公司境外发行上市及境内未上市股份“全流通”备案通知书》。公司拟发行不超过37,678,900股境外上市普通股并在香港联合交易所上市。公司39名股东拟将所持合计97,431,581股境内未上市股份转为境外上市股份,并在香港联合交易所上市流通。

据招股书,瀚天天成是全球碳化硅(SiC)外延行业的领导者。该公司主要从事碳化硅外延芯片的研发、量产及销售。根据灼识咨询的报告,自2023年来,按年销售片数计,瀚天天成是全球最大的碳化硅外延供货商,2024年的市场份额超过30%。
瀚天天成牵头撰写并制定了全球首个及目前唯一的碳化硅外延国际半导体设备与材料产业协会(SEMI)行业标准。于2024年,瀚天天成通过外延片销售和代工模式累计销售了超过164,000片碳化硅外延芯片;于往绩记录期间,该公司累计交付了合共超过500,000片碳化硅外延芯片。
股东名称及转换数量附件:
